Схема и описание простого десульфатирующего устройства
Схема и описание простого самодельного десульфатирующего зарядного устройства для 12 вольтовых автомобильных аккумуляторов.
Наиболее простой способ «реанимации» батареи это зарядка в тренировочном режиме, когда за один период сетевого напряжение происходит зарядка аккумулятора током в 5 -10 ниже емкости батареи, в течение одного полупериода, и разрядка током в 50-100 раз ниже емкости батареи. Обычно, после десяти часов такого режима большинство засульфатизированных аккумуляторов приходит в норму. На рисунке показана схема простого зарядного устройства, реализующего такой режим.
Нажмите на рисунок для просмотра.
Во время положительного полупериода на базе составного транзистора появляется открывающее напряжение, которое устанавливается резисторами R1 и R2.
Транзистор открывается и через него на аккумулятор поступает зарядный ток. Величина этого тока зависит от степени открывания VT1, а значит от положения движка R2.
Зарядный ток, протекающий через батарею измеряется амперметром РА1.
С переходом сетевого напряжения через нуль транзистор VT1 закрывается, и в течении отрицательной полуволны сетевого напряжения происходит разрядка аккумулятора через мощный резистор R3.
Вольтметр PV1 служит для наблюдения за напряжением на аккумуляторе.
Нельзя допускать чтобы оно было больше 14 В. Если аккумулятор сильно засульфатизирован, его внутреннее сопротивление будет велико, и даже при небольшом токе зарядки на нем будет падать повышенное напряжение (16 — 17 В), этого допускать нельзя, и на первом этапе «реанимации» нужно резистором R2 установить такой ток, при котором напряжение на аккумуляторе будет не больше 14- 14,5 вольт, а затем, через 15 — 30 минут, постепенно увеличивать ток наблюдая чтобы напряжение не превышало 14 вольт.
При этом нужно следить за тем чтобы электролит не закипал (снять крышки с банок, и если будет видно активное пузырение, уменьшить ток до такого уровня чтобы его не было).
В качестве основы для трансформатора используется силовой трансформатор ТС200 (можно и. ТС 180) от ламповых телевизоров. Нужно удалить все его вторичные обмотки, затем намотать новые — две обмотки по 40 витков (на разных катушках трансформатора). А затем соединить их так же как соединены сетевые обмотки.
Максимальный ток, который выдает это устройство, до 15 А, при необходимости ускоренной зарядки аккумулятора, можно устанавливать ток 10 — 12 А.
Читать далее — Схема устройства для подзарядки автомобильных аккумуляторов
Популярные схемы зарядных устройств:
Схема тиристорного зарядного устройства
Десульфатирующее зарядное устройство
Простое зарядное устройство
Схема автомата включения-выключения зарядного устройства
Десульфатирующее зарядное устройство — КульбакиМастер.
ru
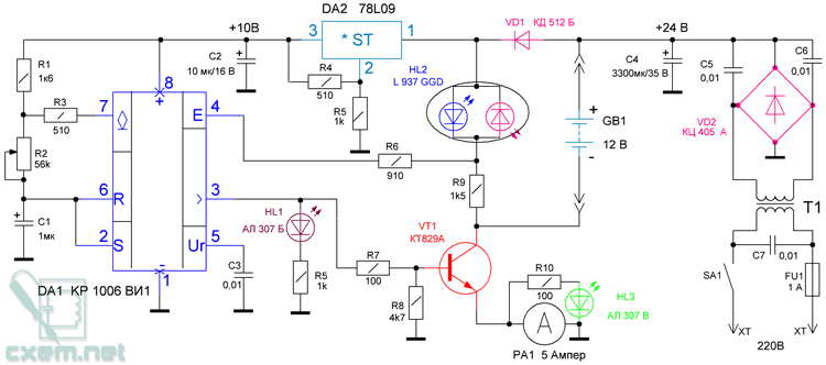
Зарядку аккумуляторных автомобильных батарей нередко ведут асимметричным током, обеспечивая соотношение зарядной и разрядной составляющих 10:1 при отношении продолжительностей действия этих составляющих 1:2 соответственно. При таком способе зарядки нередко восстанавливаются засульфатированые батареи, да и для профилактической обработки исправных батарей он весьма полезен.
Указанные соотношения зарядного и разрядного токов обеспечивает самодельное зарядное устройство, схема которого приведена ниже.
Нажмите на рисунок для просмотра.
Десульфатирующее зарядное устройство рассчитано на 12 вольтовые аккумуляторные батареи. Зарядный ток в импульсе достигает 5 А, разрядный — 0,5 А.
О том как увеличить возможности этого зарядного устройства будет рассказано чуть позже.
В зарядном устройстве используется трансформатор мощностью не менее 150 W. Переменное напряжение на вторичной обмотке этого трансформатора должно быть не ниже 21-25 вольт! Выпрямительный диод (VD1) рассчитан на ток от 5 и более ампер и лучше если он будет установлен на радиатор.
Стабилитроны VD2 и VD3 с напряжением стабилизации около 8-9 вольт и желательно большей мощности. Транзисторы VT1 и VT2 КТ825 или близкие по параметрам. Их нужно установить на радиаторы. Для транзистора VT2 радиатор должен быть площадью не менее 200 см2!
Резистор R1- не менее 2Wt, резистор R3 может быть проволочным, а резистор R4 -ОБЯЗАТЕЛЬНО ДОЛЖЕН БЫТЬ ИЗГОТОВЛЕН ИЗ ПРОВОЛОКИ С ВЫСОКИМ УДЕЛЬНЫМ СОПРОТИВЛЕНИЕМ!!! Переменный резистор может быть любым, оказавшимся под рукой.
Вовремя зарядки, ток протекает через резистор R4 как во время зарядного импульса, так и разрядного.
Поэтому нужно учитывать, что суммарный ток от зарядного устройства примерно на 10% превышает ток зарядки. На это значение нужно уменьшать показания амперметра РА 1, стрелка которого будет фиксировать около одной трети от амплитуды импульса суммарного тока (т. е. 1,8 А). При номинальном зарядном токе напряжение на аккумуляторной батарее изменяется в пределах 13…15 вольт.
Продолжительность зарядки аккумуляторной батареи зависит от ее емкости, степени разряженности и глубины сульфатации пластин. Для исправной батареи примерное время зарядки можно определить, если разделить ее начальную емкость на значение среднего зарядного тока. Полностью разряженная батарея емкостью 55 А.Ч. должна заряжаться примерно 35 ч, а засульфатированая — 70-80 часов и более, в зависимости от степени сульфатации.
Рекомендуем посмотреть :
Схема и описание зарядно-десульфатирующего автоматического устройства
Схема простого десульфатирующего зарядного устройства
Зарядно-десульфатирующий автомат для автомобильных аккумуляторов
Давно уже известен тот факт, что заряд электрохимических источников питания асимметричным током, при соотношении Iзар : Iразр = 10:1, в частности кислотных аккумуляторов, приводит к устранению сульфатации пластин в батарее, т.
Не всегда есть возможность находиться возле зарядного устройства и все время контролировать процесс зарядки, поэтому зачастую либо систематически недозаряжают батареи, либо перезаряжают их, что, конечно же, не продлевает срок их службы.
Из химии известно, что разность потенциалов между отрицательной и положительной пластинами в аккумуляторной батарее составляет 2,1 В, что при 6 банках дает 2,1 х 6 = 12,6 В. При зарядном токе, равном 0,1 от емкости батареи, в конце заряда напряжение повышается до 2,4 В на одну банку или 2,4 х 6 = 14,4 В.
Повышение зарядного тока ведет к повышению напряжения на аккумуляторе и повышенному разогреву и кипению электролита. Заряд же током ниже 0,1 от емкости не позволяет доводить напряжение до 14,4 В, однако длительный (до трех недель) заряд малым током способствует растворению кристаллов сульфата свинца.
Особенно опасны дендриты сульфата свинца, «проросшие» в сепараторах.
Они и вызывают быстрый саморазряд батареи (с вечера зарядил аккумулятор, а утром не смог запустить двигатель).
Вымыть же дендриты из сепараторов можно только растворением их в азотной кислоте, что практически нереально.
Путем длительных наблюдений и экспериментов была создана электрическая схема, которая, по мнению автора, позволяет довериться автоматике. Опытная эксплуатация в течение 10 лет показала эффективную работу устройства.
Принцип работы заключается в следующем:
- 1. Заряд производится на положительной полуволне вторичного напряжения.
- 2. На отрицательной полуволне происходит частичный разряд батареи за счет протекания тока через нагрузочный резистор.
- 3. Автоматическое включение при падении напряжения за счет саморазряда до 12,5 В и автоматическое отключение от сети 220 В при достижении напряжения на батарее 14,4 В.
Отключение — бесконтактное, посредством симистора и схемы контроля напряжения на батарее. Важное достоинство метода заключается в том, что пока не подключена батарея (автоматический режим), блок не может включиться, что исключает короткое замыкание при замыкании проводов, подводящих зарядный ток к аккумуляторной батарее.
При сильно разряженной батарее включение блока возможно посредством переключателя «АВТОМАТ-ПОСТОЯННО».
Еще одно очень важное достоинство — отсутствие сильного «кипения», что в совокупности с автоматическими отключением и включением позволяет оставлять включенное устройство без присмотра на длительное время. Автор про-экспериментировал с двухнедельным режимом постоянного включения в режиме «АВТОМАТ». В целях пожарной безопасности необходимо, чтобы зарядное устройство было в металлическом корпусе, сечение подводящих проводников к батарее — не менее 2,5 мм². Обязателен также надежный контакт на клеммах батареи.
Напряжение сети 220 В подается через предохранитель FU1 и симистор VD1 на первичную обмотку силового трансформатора. Со вторичной обмотки переменное напряжение U2=21В выпрямляется диодом VD3 и через балластный резистор R8 сопротивлением 1,5 Ом поступает на клемму «+» батареи, к которой подключены вольтметр РА1 на 15 В, тумблер SA2 «ВКЛ. ДЕСУЛЬФАТАЦИЯ» и схема контроля и управления, представляющая собой триггер Шмитта с гистерезистором около 1,8 В, определяемым падением напряжения на диодах VD5, VD6 и переходе база-эмиттер транзистора VT2.
Транзистор VT1 при напряжении на аккумуляторе 12,6 В включается, и через оптрон VD4 включает симистор VD1, что приводит к включению трансформатора Т1 и подаче напряжения на заряжаемый аккумулятор.
Подключение тумблером SA2 резистора R5 обеспечивает асимметричность формы зарядного тока. Светодиоды VD8 и VD7 индицируют включение блока в режимы «ДЕСУЛЬФАТАЦИЯ» и «ВКЛ.» соответственно. Резистором R7 устанавливается момент отключения блока при напряжении на вольтметре 15 В (=0,5 В падает на подводящих проводах).
Мостик VD2 обеспечивает включение симистора на обеих полуволнах сетевого напряжения и нормальную работу трансформатора. Тумблер SA1 служит для включения режима «ПОСТОЯННО».
Детали
Силовой трансформатор — Р=160 Вт, Uii=21 В, провод — ПЭВ-2-2,0. R8 — проволочный (нихром) диаметром 0,6 мм. R5 — ПЭВР на 10…15 Вт. Диод VD3 — любой из Д242…Д248 с любым буквенным индексом на радиаторе площадью S=200 см2.
Остальные резисторы типа — МЛТ, СП; симистор — КУ208Н, без радиатора.
S1 — любой, например МТ1. S2 — ТВ1-1. HL1 — любая лампа на 12 В. РА1 — измерительная головка на 15 В.
Эффективное мощное зарядно-десульфатирующее устройство для батарей 10-100 А/ч
РадиоКот >Схемы >Питание >Зарядные устройства >Эффективное мощное зарядно-десульфатирующее устройство для батарей 10-100 А/ч
Про зарядные устройста и устройства для десульфатации аккумуляторов написано уже столько, что даже опытные радиолюбители теряются в многообразии схемных решений. В итоге, радиолюбитель-автолюбитель собирает/покупает первое попавшееся подходящее по мощности зарядное устройство и пользуется им, не подозревая, что аккумулятор на авто прослужит всего 2-3 года, вместо 5 (это не предел), а затем приходит в полную негодность.
Давно известно и научно доказано (есть патенты на этот счет), что зарядка АКБ импульсным током значительно эффективнее, чем постоянным. В случае использования ассиметричного тока (тоже есть патент) эффективность процесса еще более возрастает, что позволяет использовать такое зарядное устройство в качестве «реаниматора» старых батарей, значительно продляя их срок службы.
Причин собрать подобное устройство было две. Первая – отстуствие подобных приборов в продаже, вторая – желание освоить данную технологию. Был проведен анализ различных схем их разных источников (старые журналы «Радио», «За рулем», Интернет) в результате которого, выяснилось, что устройств, удовлетворяющих заданным требованиям и доступных среднему протребителю не существует.
Устройство должно обеспечивать:
|
1. |
Зарядку любых 3-6-12 вольтовых кислотных стартерных или тяговых АКБ емкостью до 100 А/ч импульсным током, со средним значением от 1 до 10А с плавной регулировкой в заданном пределе. |
|
2. |
Формирование разрядного тока с соотношением токов заряда/разряда 1:10 с возможностью ступенчатой регулировки – подбором нагрузочного резистора. |
|
3. |
Стабилизацию зарядного тока в течение всего процесса заряда с отклонением не хуже 10% от заданного, зарядный ток не должен зависеть от уровня заряда батареи, напряжения питающей сети, температуры. Устройство должно иметь защиту от перегрузки, короткого замыкания нагрузки и переполюсовки. |
|
4. |
КПД устройства должен быть не хуже 70%, устройство должно иметь небольшую массу и невысокую стоимость. Должна быть достигнута хорошая повторяемость схемы, упрощена отладка. Схема не должна содержать дорогостоящих компонентов. |
|
5. |
Возможность апгрейда схемы с целью повышения тока заряда путем замены только силовых элементов – трансформатора, тиристора, диодного моста, измерительного шунта без доработки маломощной управляющей электроники. |
В итоге, все эти пожелания были достигнуты! Устройство собрано по схеме тиристорного широтно-импульсного регулятора мощности (ШИМ) в цепи первичной обмотки сетевого трансформатора с обратной связью по датчику тока в цепи заряда.
Благодаря использованию в схеме ОУ достигнута высокая стабилизация тока заряда, не зависящая от степени заряда батареи, напряжения питания, температуры. Для формирования импульсов разрядного тока используется «мертвое время» – момент прохода сетевого напряжения через «0» до открытия силового тиристора.Данное схемное решение – скорее не новое, а «хорошо забытое старое». Проверенное временем!
Перелопатив гору материала по эксплуатации свинцовых аккумуляторных батарей, были сделаны следующие простые выводы, которые не должны вызывать сомнения, относительно их правильности:
1. Зарядный ток должен составлять 1/10 от емкости батареи, допускается его отклонение в обе стороны на 20% без вреда для батареи.
2. Время заряда, при этом, должно быть примерно 10-12 ч, в зависимости от состояния батареи. Допускается значительное увеличение времени заряда с целью доведения плотности электролита до нормы.
3. Со временем, батарея теряет свою емкость по причине сульфатации электродов.
В среднем, батарея работает 2-3 года, дальше ее емкость существенно падает (без принятия специальных мер).
4. Зарядка постоянным током не способна устранить сульфатацию электродов. Батарея будет заряжена настолько, насколько сохранена ее химическая емкость (состояние пластин) с учетом «возраста» и условий эксплуатации.
5. При зарядке постоянным током обильно выделяется газ и тепло, особенно ближе к окончанию заряда, т.е. энергия зарядного устройства бесполезно тратится на эти процессы.
6. Заряд батареи на автомобиле от штатного генератора постоянным напряжением 13.8 – 14.5 В вообще неспособен полностью зарядить батарею, она фактически, постоянно «недозаряжена», особенно зимой. В такой батарее значительно быстрее происходит разрушение электродов, образование сульфатов и пр. вредные процессы, снижающие ее срок службы. Как минимум, 1 раз в 3 месяца батарею надо ставить на «профилактику» для полной зарядки и доведения уровня и плотности электролита до нормы.
7. Зарядка импульсным током с крутыми фронтами способствует десульфатации батареи. Посторонние химические образования на электродах под действием импульсов тока разрушаются, пластины «восстанавливаются». Если чередовать зарядные/разрядные импульсы с соотношением тока заряда/разряда 1:10 процесс десульфатации форсируется.
8. При зарядке импульсным током выделяется значительно меньше газа и тепла, меньше выкипает воды из электролита. В целях ускорения процесса заряда, зарядный ток, при этом, может быть значительно увеличен, вплоть до ½ емкости батареи, особенно в начале заряда.
9. Батарею можно считать полностью заряженной, когда плотность электролита составит во всех банках составит не менее 1.28 – 1.30 и не растет в течении 3х последних часов заряда. Таким образом, невозможно точно определить фактический уровень заряда лишь по напряжению на клеммах батареи.
10. И, наконец, батареи нельзя заряжать дома! Это очень вредно для здоровья людей и животных! Эти работы следует выполнять только в гараже или на открытом воздухе.
Распостранение импульсной схемотехники в блоках питания и зарядных устройствах (в радиолюбительских условиях – доработка блоков питания АТ и АТХ) не позволяет на их базе создать эффективное зарядно-восстановительное устройство. В подобных устройствах невозможно получить на выходе пульсирующий ток частотой 50-100 Гц, по той простой причине, что сетевое напряжение там сразу выпрямляется. Преобразователь работает на частоте около 100 кГц, пульсации на которой будут совершенно бесполезны для аккумулятора (а скорее – вредны). Попытка модулировать от внешнего генератора схему управления импульсного преобразователя приводит к выходу из строя ключевых транзисторов преобразователя, поскольку в таких схемах уже существует обратная связь для обеспечения стабилизации выходного напряжения или тока. При попытке подачи модулирующего сигнала частотой 25-50 Гц, схема управления не успевает стабилизироваться, блок питания работает на импульсах то максимальной ширины, то самой узкой, что рано или поздно приводит к пробою мощных транзисторов.
Также, при этом, невозможно установить выходное напряжение и ток. При снижении частоты модуляции до нескольких Герц, значительно ухудшается эффективность десульфатации. Блок питания, при таком управлении, постоянно «свистит», схема постоянно находится в переходном состоянии, что рано или поздно выводит ее из строя.
Другой вариант создания пульсирующего зарядного тока в импульсных высокочастотных преобразователях – установка мощного ключа на выходе блока питания. Данный вариант жизнеспособен, однако следует учитывать, что при зарядном токе 10A потребуется серьезный транзистор с хорошиим радиатором. Еще следует учитывать, что перед транзистором должен стоять конденсатор очень большой емкости, который будет «сглаживать» пульсации от такой коммутации нарузки. Без конденсатора получится то, о чем написано абзацем выше.
На основании этого, можно сделать простой вывод – серийные импульсные блоки питания АТ и АТХ для создания мощных зарядных токов не пригодны, как минимум, без серьезной доработки их схемотехники.
Еще один, не менее распостраненный у радиолюбителей вариант зарядных устройств – различные схемы параметрических стабилизаторов тока с мощным транзистором на выходе. В таких схемах легко получить импульсный зарядный ток, однако такие стабилизаторы имеют крайне низкий КПД по причине значительного выделения тепла выходным мощным транзистором, на котором рассеивается «лишняя» мощность. По такой схеме реально собрать аппарат с током заряда 3А, при токе заряда уже 5А потребуется огромный радиатор (на весь корпус устройства), а получить 10А почти нереально. Следует отметить, что зарядное устройство должно работать много часов непрерывно, что означает, что потребуется как минимум, 2х-кратный запас по мощности для всех его силовых элементов для исключения их перегрева и выхода из строя.
Наконец, рассмотрим «правильные» схемные решения для зарядных устройств, которые применяются в промышленности по причине эффективности и высокого КПД. В таких устройствах для управления зарядным током используется мощный тиристор, включенный в разрыв зарядной цепи батареи.
Управляя временем подачи импульса, тиристор открывается в определенный момент, что обеспечивает на выходе мощный импульс тока, равный по длительности от момента открытия тиристора до прохода сетевого напряжения (синусоиды) через «0». Нетрудно догадаться, что на выходе такого устройства будут присутствовать мощные импульсы зарядного того, а сила зарядного тока будет определяться только их длительностью. Включив параллельно аккумулятору нагрузку (например, небольшую лампу на 12V) получится зарядное устройство с ассиметричным током. Поскольку тиристор стоит после понижающего трансформатора, непосредственно перед нагрузкой – легко построить стабилизатор, позволяющий поддерживать зарадный ток на одном уровне в процессе заряда.
Однако, такая схема имеет один серьезный недостаток: падение напряжения на тиристоре достигает 2V, для снижения потерь (выделения тепла) при токах заряда более 10A потребуется параллельно соединять несколько тиристоров, потребуется городить мощную и сложную схему для их управления (в таких схемах тиристоры обычно управляются импульсами постоянного тока), а так-же, опять-же, использовать большой радиатор для охлаждения тиристоров…
Наконец, было найдено вот такое решение.
Привожу схему в «первозданном» виде, в каком она была обнаружена в сети.
Основная схема двумя экранами ниже, эта — лишь прототип.
Схема взята из древнего журнала «Радио» за 1988г и вполне работоспособна. Здесь семистор КУ208Г стоит в цепи первичной обмотки трансформатора и предельно упрощена низковольтная цепь. Семистор делает ровно то-же самое, что и тиристор, о чем писалось выше – за счет установки момента включения формируется импульс тока цепи первичной обмотки. Регулировка силы тока в первичной обмотке трансформатора позволяет регулировать ток в цепи нагрузки. В этом случае, низковольтная цепь, предельно упрощена, что снижает в ней потери и значительно повышает КПД всего устройства!
К сожалению, в данной схеме невозможно обеспечить стабилизацию зарядяного тока т.к. сигнал с датчика тока – аналоговый и сам датчик тока (шунт) должен размещаться в зарядной цепи, т.е. в цепи вторичной обмотки силового трансформатора. Передать сигнал с такого датчика в цепь регулирования тока, т.
е. в цепь первичной обмотки трансформатора простыми средствами не представляется возможным. По этой причине, невозможно также, стабилизировать и выходное напряжение зарядного устройства, что необходимо для заряда слабовольных батарей.
Далее приводится общий вид и полная схема зарядного устройства, лишенная этих недостатков. В схеме используются «нестандартные» инженерные решения, что делает ее более интересной и привлекательной для повторения. Характерно, но в процессе отладки устройства не возникло никаких проблем – фактически, потребовалось только «вогнать» зарядный ток в нужные значения и настроить узел защаты от перегрузок и короткого замыкания выхода. Как отмечалось выше, схема не содержит дорогостоящих деталей – большинство компонентов можно добыть из неисправных блоков питания АТ и АТХ. Схема может быть несколько упрощена: может быть удалена автоматика защита от перегрузок, удалены измерительные приборы в зарядной цепи. При этом качество работы схемы устройства не ухудшится.
Также, если планируется заряжать только аккумуляторы на 12V, канал контроля выходного напряжения может не использоваться. Для увеличения мощности устройства потребуется установить только более мощный силовой трансформатор, выпрямительный мост и подобрать измерительный шунт. Все детали в первичной цепи легко могут выдержать мощность до 1 кВт, что вполне достаточно для любого зарядного устройства…
Общий вид зарядного устройства:
Принципиальная электрическая схема:
Описание работы схемы
В момент включения питания (нажатие кнопки S1) сетевое напряжение подается на трансформатор ТР2, выпрямляется диодным мостом и подается на все узлы маломощной электроники. Микросхема К561ЛЕ5 содержит четыре логических элемента «Исключающее или (XOR)», из которых используется только один. Согласно таблице истинности для данной логики, на выходе элемента в этот момент присутствует лог. 1. Высокий логический уровень выхода элемента, через ограничительный резистор, подается на базу составного транзистора КТ315 – КТ815, что приводит к открыванию обоих транзисторов и срабатыванию реле К1.
Данное реле, своими контактами шунтирует кнопку S1.1 и замыкает зарядную цепь. При отпускании кнопки S1 (через 0.5 – 1 сек после нажатия) устройство остается включенным в сеть т.к. контакты реле K1 остаются замкнутыми. Лампа Л1 показывает подключение устройства к сети. В этом состоянии, если хотя-бы на одном из входов элемента микросхемы К561ЛЕ5 появится лог. 1 , на выходе микросхемы немедленно появится 0, транзисторы ключа управления реле закроются, контакты реле размокнутся и устройство отключится от сети. Это свойство данного типа логики используется для токовой защиты устройства и принудительного отключения. Действительно, если повторно нажать и удерживать кнопку S1, конденсатор на выводе 2 микросхемы К561ЛА7 начнет постепенно заряжаться и рано или поздно (в течение примерно 2 сек) на входе 2 установится лог.1 и устройство отключится. Ровно тоже произойдет при появлении лог. 1 на входе 1 вышеназванной микросхемы, т.е. при превышении порога срабатывания токовой защиты. Такая простейшая автоматика защитит схему от различных внештатных ситуаций – короткое замыкание выхода, отключение сети.
В случае применения датчика температуры, таймера и т.д. возможно отключение устройства по сигналам с этих датчиков.
Основным узлом схемы является ШИМ контроллер TL494. Данная «почтенная» микросхема имеет весьма развитые цепи управления и контроля, что позволяет ее использовать нестандартным образом – в качестве фазового регулятора, с сохранением всех функциональных возможностей! Задающий генератор микросхемы, в этом случае, вместо 80 – 100 кГц как в импульсных блоках питания АТ, работает на удвоенной частоте питающей сети. При этом по выводу CT генератор получает сигнал синхронизации (лог. 0) по проходу синусоиды сетевого напряжения через 0. Рассмотрим подробнее, как работает синхронизатор. Известно, что частота пульсаций двухполупериодного выпрямителя составляет 2f, где f частота сети. Таким образом, после выпрямления мостом, сигнал принимает следующий вид:
Нас интересуют только спады напряжения – нижние участки сигнала. Именно они соответствуют проходу сетевого напряжения через «0».
Для исключения влияния сглаживающего конденсатора емкостью 2000 мкф, он «отвязан» от выпрямительного моста диодом. Пульсации сетевого напряжения, через ограничительный резистор 1 кОм подаются на светодиод оптрона 4N35. На выходе оптрона, в этом случае появляются импульсы, близкие к прямоугольным по форме, и совпадающие по времени с входным сигналом. Транзистор КТ 315 в цепи выхода оптрона включен так, что при спаде импульсов с оптрона (т.е. при проходе синусоды через 0) открывается и шунтирует вывод CT микросхемы. При этом сигнал на коллекторе этого транзистора имеет следующий вид:
Нижние горизонтальные участки сигнала – проход синусоиды питающего напряжения через 0. Наклонные – рабочая область ШИМ сигнала т.е. сигнал на выходе TL494 может быть шириной, не больше, чем ширина этого наклонного импульса т.е. не больше ширины половины периода сетевого напряжения. Характерно, но время начала импульса при его регулировании будет с самого верха, что позволит таким импульсам «рубить» синусоиду тиристором и осуществлять, в итоге, фазовое регулирование мощности.
Еще один интересный момент – способ включения усилителей ошибки для обеспечения их совместной работы в линейном режиме. Сами по себе, усилители ошибки TL494 (при стандартном включении) работают как компараторы, а не дифференциальные усилители. Для импульсного блока питания, работающего на частоте несколько сотен кГц это нормально, а в нашем случае – совершенно недопустимо. В импульсных блоках питания стабилизация обратной связи в схеме достигается за счет конденсаторов на выходе БП, при этом, только один ОУ TL494 может работать в линейном режиме (канал напряжения или тока), а второй – только как компаратор (токовоя защита или превышение напряжения сверх нормы). В нашем случае оба канала ОУ работают линейно т.к. на оба их инвертирующих (опорных) входа подается опорное пилообразное напряжение, как на входе синхронизации генератора! При этом, линейное изменение напряжения на неинвертирующих (измерительных) входах усилителей будет приводить в линейному, опять-же, изменению длительности выходного импульса ШИМ контроллера! При этом, стабильность будет определяться только стабильностью источника опорного напряжения (ИОН), встроенного в TL494.
Таким образом, чем больше значение постоянного напряжения на неинвертирующих входах ОУ, тем уже импульс на выходе, что позволяет охватить всю схему отрицательной обратной связью для стабилизации напряжения и тока. Такое включение микросхемы TL494 позволяет организовать два симметричных канала управления выходным напряжением и током при минимуме навесных элементов. Внутренняя логика TL494 построена так, что она не различает приорита между каналами управления: в каком канале будет выше – тот и перехватывает управление ШИМ контроллером на себя, что соответствует условиям поставленной задачи.
Другие выводы TL494 включены стандартно, корпус на выводе 13 переключает микросхему из парафазного в синфазный режим, т.е. оба выходных ключа работают совместно. При этом, открытые ключи означают наличие сигнала на выходе ШИМ контроллера, а закрытые – отсутствие. Следующая сигналограмма демонстрирует выходной сигнал. Ширина импульса определяется длительностью спадающего импульса, т.е. сигнал на выходе контроллера – инверсный.
Следующий узел – микросхема NE555 с помощью которой осуществляется управление тиристором. Несколько слов об этой, не менее, (а скорее – более) «почтенной» микросхеме. Разработанная аж в 1970 году микросхема до сих пор весьма привлекательна для многих приложений. В этой схеме она выполняет следующие функции:
1. Генерацию прямоугольных импульсов частотой около 10 кГц с циклом соотношения времени 20-80 %.
2. Манипуляцию генератором по внешнему сигналу управления.
3. Усиление сигнала по мощности до 0.5 вт.
Обвязка микросхемы заставляет последнюю генерировать нужные импульсы, а подача лог. 1 на выводы 2 и 6 переводит выход в лог. 0 и прекращает генерацию выходных сигналов. Сигналграмма 3 показывает то, что подается на управление этой микросхемой. При этом, на выходе микросхемы присутствует следующий сигнал (в увеличенном масштабе по оси X):
Видно, как мелко «нарезан» верхний уровень сигнала импульсами частотой 10 кГц.
Зечем такое? Дело вот в чем. Тиристор, находящийся в цепи первичной обмотки силового трансформатора находится под высоким напряжением и гальваническая связь с ним невозможна. Мы ведь не хотим получить электротравму при работе с устройством? Остается 2 способа связи: индуктивный и емкостной. Последний прост, но для управления тиристором не подходит по причине крайней ненадежности. Через емкость мы сможем передать всего один импульс за цикл, а дальше емкость зарядится, и перестанет пропускать постоянный ток. А если тиристор не откроется? Такое бывает. Другой недостаток – высокая чувствительность к импульсным помехам. К тому-же, разделительный конденсатор надо как-то разряжать во время отсутствия сигнала, опять проблема. В общем, способ не наш! Другое дело – индуктивный способ связи с помощью разделительного трансформатора. Когда-то во времена дефицитов, кольца и др. ферриты было не достать, теперь раскурочив старый блок питания можно извлечь оттуда груду разных колец. Идеально подходит сетевой фильтр от блока питания АТ, там 2 обмотки по 25 витков.
Вот и готовый трансформатор!
Микросхема Ne555, накачивает первичную обмотку мощными импульсами, частотой 10 кГц, которые практически без потерь передаются в тиристор и открывают его. Гальваническая развязка от маломощной электроники, защищенность от импульсных помех, надежность работы, низкое потребление тока. И всего-то пяток деталей… Это наш путь 😉
Следующий узел (микросхема) LM358, содержащая в корпусе 2 ОУ. Из даташита следует, что данная микросхема предназначена для звукотехники и узлов автоматики. Пусть будет так, но сдесь она используется как усилитель постоянного тока в качестве усилителя напряжения шунта и компаратора схемы защиты от короткого замыкания и переполюсовки нагрузки. Микросхема хороша тем, что правильно работает при однополярном питании и имеет высокую стабильность.
Первый ОУ LM 358 включен как УПТ и усиливает падения напряжение на шунте (около 50 мВ) до операционного уровня в несколько вольт. Подстрочный резистор 50к регулирует усиление схемы на максимальном токе для исключения ограничений со стороны ОУ.
Диод и конденсатор на выходе является простейшим ФНЧ для перевода импульсного напряжения, снятого с шунта в постоянный ток для подачи последнего через делитель на измерительный вход TL494 и компаратор защиты от перегрузок.
Второй ОУ является обычным компаратором. При превышении на входе 5 напряжения выше, чем на входе 6, на выходе появляется напряжение, близкое к напряжению питания, а во всех остальных случаях – ноль. Это напряжение, через диод, очень быстро заряжает конденсатор, но разряжаться конденсатор будет долго – 1-2 сек, что вполне достаточно, чтобы заблокировать схему и отключить питание всего устройства.
Сигнал блокировки схемы подается на теже выводы мекросхемы Ne555, что и сигнал от ШИМ контроллера, через диод. Высокий лог. уровень на выводах 2 и 6 заставляет микросхему прекратить генерацию импульсов, тиристор закрывается и на выходе устройства пропадает напряжение.
Канал регулировки напряжения (вывод 1 TL 494) необходим в случае заряда слабовольтных батарей (3 – 6 V) или заряда 1 банки батареи (если есть такая возможность).
Действительно, не имеет смысла подавать напряжение, большее в несколько раз напряжения заряжаемой батареи. Однако следует заметить, что без использования этого канала, канал ограничения тока вполне справится со своей задачей и не позволит «вкачать» в батарею больше тока, чем нужно. Фактически, канал управления напряжением сделал больше «для красоты», лишь как полезная опция, без него можно легко обойтись, посадив вывод 1 TL 494 на корпус.
Несколько слов о зарядной цепи (на схеме она выделена жирным маркером). Тут все предельно просто. К вторичной обмотке силового трансформатора подключен мощный диодный мост. Параллельно ему – проволочный резистор на 24 Ом для создания импульсов асимитричного тока. Когда тиристор закрыт, ток идет от батареи через этот резистор, создавая небольшой разрядный ток. Конденсатор на 1000 Мкф необходим для правильной работы вольтметра в цепи заряда при отсутствии полезной нагрузки – заряжаемого аккумулятора. Без конденсатора на узких импульсах вольтмотр будет показывать неправильно.
Цепочка резисторов на 27 Ком, 15 Ком и 1 Ком, а также конденсатор является интегрирующей для подачи сигнала напряжения на измерительный вывод TL 494. Как отмечалось выше, ее может не быть.
Высоковольтная часть устройства не содержит ничего необычного, это классический тиристорный фазовый регулятор мощности, используемый в диммерах и пр. подобных устройствах. Однако, в нашем случае, нагрузка регулятора носит реактивный характер (особенно на холостом ходу и слабом токе заряда). Следует помнить об ЭДС самоиндукции обмотки трансформатора, которая может паразитно влиять на каскад регулирования. Для снижения влияния этой ЭДС первичную обмотку трансформатора следует зашунтировать небольшим конденсатором 0.022 мкф, который будет гасить выбросы напряжения в момент открытия тиристора, особенно в начале кривой регулирования. Конденсатор на 0.5 мкф устраняет помехи радиоприему, которые могут возникать при работе подобных фазовых регуляторов. Импульсный трансформатор должен иметь достойную изоляцию между обмотками для снижения риска поражения током!
Несколько слов об измерении импульсных токов и стабильности устройства.
Дело в том, что данное устройство выдает на выходе пульсирующий ток, причем, в зависимости от величины зарядного тока меняется не только ширина, но и амплитуда этих импульсов. С приемлимой точностью такие токи можно измерить обычными магнитоэлектрическими приборами (рамка с током в магнитном поле), однако при применении электронных измерительных приборов (на основе микроконтроллеров из наборов «Мастер-Кит» и т.п.) возможна очень значительная погрешность измерения без приянятия специальных мер. Аналогично, цепи стабилизации тока и напряжения используют простейшие ФНЧ (резистор, конденсатор) и вносят значительные погрешности измерения импульсного сигнала. Детали в схеме подбраны так, чтобы обеспечить соответсвие фактического (стабилизированного) зарядного тока показаниям стрелочного амперметра в интервале 1 – 10А. Однако, при попытке питания от данной схемы других активных нагрузок (не аккумуляторов) возникнет несоответствие между стабилизируемым и измеряемым током (и напряжением тоже), причем, чем выше сопротивление нагрузки, тем выше погрешность измерений и стабилизации.
Выход из положения заключается в применении специализированных микросхем RMS – DC конвертеров, которые «расчитывают» точное значение ЭДС импульсного сигнала и выдают постоянное напряжение, эквивалентное измеряемому сигналу. При применении таких микросхем в каналах измерения тока и напряжения, зарядное устройство может быть использовано как лабораторный блок питания. Однако такие доработки несколько усложнят схему. В данном случае, это не нужно т.к. со своей основной задачей – зарядкой аккумуляторов – устройство справляется и без этого.В дополнение приводится несколько сигналограмм, показывающих работу устройства.
Сигнал на выходе зарядного устройства — ток 5А:
Сигнал на выходе зарядного устройства — ток 10А:
Конструкция и детали
Возможная компоновка узлов прибора:
Большая часть деталей может быть добыта из неисправных блоков питания АТ и АТХ.
Отклонения номиналов резисторов на 20% не повлияет на работу схемы. Электролитические конденсаторы в цепях измерения могут отличаться по емкости в 2 раза в большую сторону, равно как конденсаторы фильтров.
Микросхемы NE555, TL494 можно заменить «советскими» аналогами, микросхему K561ЛЕ5 можно заменить, на аналогичную из 176 или 155 серии, запитав последнюю +5V от выхода ИОН TL494. Также, можно найти и применить ее импортный аналог. Микросхему сдвоенного ОУ LM 358 можно заменить практически на любой ОУ, способный работать от однополярного питания. Также, можно применить «советские» ОУ, из серии К140, но тогда придется где-то брать напряжение –9V, что не совсем удобно.
Транзисторы КТ315 любые маломощные кремниевые n-p-n, KT815 тоже любой кремниевый n-p-n транзистор средней мощности. При использовании оригинального реле РЭН-34 можно применить вместо КT815 — КТ315, однако последний будет греться. В случае примения другого реле следует учитывать ток, потребляемый обмоткой реле.
Диодные мосты выбираются исходя из тока и напряжения.
Диодный мост в цепи тиристора KBU6M (1000V, 6A) выдран из сгоревшего блока питания АТХ. Диодный мост питания маломощной электроники КЦ405 (200В 4А) можно заменить отдельными диодами, диод (100В 1А) после моста перед конденсатором на 2000 мКф можно применить любой подходящий. Диодный мост в зарядной цепи должен иметь двухкратный запас по току и пятикратный запас по напряжению. Можно применить «советские» диоды Д242Б, Д231А и т.п. в металлическом корпусе, но следует помнить, что без радиаторов эти диоды не выдержат ток более 8А. Все диоды, которые не обозначены на схеме, используются КД 522, 1N4148 и т.п. подойдут любые кремниевые диоды малой мощности.
Тиристор КУ202Н можно заменить на Т122-25-5, можно применить и импортный BT138, BT151 накакой разницы нет, главное чтобы рабочее напряжение прибора было не менее 400В и ток не менее 5А. Внимание! Применение симистора (сдвоенного тиристора) в данной схеме не допускается!
Электролитические конденсаторы любого типа, обычные – тоже, главное чтобы соответствовало рабочее напряжение и емкость, указанным на схеме.
Реле РЭН 34 было выдрано из «советского» усилителя низкой частоты – там оно использовалось для защиты аккустики от перегрузок. Можно применить любое реле, главное чтобы его обмотка работала от 12V, а контакты выдерживали ток до 15А. Можно применить и два отдельных реле – никакой разницы нет. Напимер, подойдут стартерные реле от автомобилей ВАЗ. Обмотки реле в этом случае следует зашунтировать диодом для подавления токов самоиндукции при отпускании реле.
Трансформатор ТР1 ТВК110 выдран из «советского» черно-белого телевизора (да-да, такие раритеты еще встречаются на просторах нашей страны), однако в последствии заменен на более компактный из китайского адаптера от древнего модема Zyxel. Требования к трансформатору: напряжение холостого хода 15…18V ток нагрузки 0.3А. Выбор очень широкий.
Трансформатор ТР2 ОСМ-1-0.16 220-24 идеально подходит для данной схемы. Хорошее мощное железо, качественная обмотка, словом – то, что нужно. К сожалению, имеющийся у меня экземпляр на выходе давал 42V вместо 24V, что явно, много.
Пришлось размотать вторичную обмотку, провод сложить вдвое и намотать обмотку меньшим числом витков. Получилось, вторичная обмотка содержит 44 витка двумя (не скрученными!) параллельными проводами диаметром 1 мм. Как показала практика, этого оказалось мало. Надо было мотать тремя проводами. При токе 10А трансформатор греется, однако, уже при 6А он чуть теплый. Резюме: транформатор должен быть не менее 180-200 Вт мощности, вторичная обмотка должна быть намотана проводом диаметром не менее 2 мм (лучше – 2.5 … 3 мм) и выдавать напряжение холостого хода 24 – 26V. Такое трансформатор при токе 10А вообще не будет греться. Учитая, что зарядное устройство может работать неперывно несколько часов, трансформатор должен гарантированно обеспечивать требуемую мощность и не перегреваться.
Трансформатор ТИ можно использовать готовый – подходит дроссель из сетевого фильтра блока питания АТ. Если такого дросселя не окажется – на подходящем ферритовом кольце с внешним диаметром 18-25мм, монтажным проводом МГТФ или подобным наматывается две обмотки с числом витков 25.
Скручивать провода обмоток «косичкой» не нужно. Концы обмоток фиксируются клеем. Трансформатор желательно обернуть лакотканью и проклеить клеем БФ или лаком. Перед установкой в схему трансформатор следует сфазировать – ипмульс положительной полярности, приходящий на первичную обмотку должен наводить во вторичной обмотки тоже импульс положительной полярности, который следует подавать на управляющий электрод тиристора.
Переменные резисторы 10 – 15 кОм любой конструкции и мощности, главное, чтобы они были группы «А». Допускается группа «В», но никак не «Б»! Дело в том, что характеристика фазового регулятора нелинейна, поэтому резистор группы «Б» сильно осложнит точную установку тока, близкого к максимальному значению. В устройстве примены керамические проволочные переменные резисторы СП-Б на 15 Ком, но это не означает, что надо ставить именно такие
Измерительные приборы – вольтметр и амперметр в зарядной цепи – щитовые магнитоэлектрические приборы постоянного тока, например из серии М42.
Амперметр обязательно должен иметь шунт на 10А.
Кнопка включения-выключения любой конструкции с двумя контакными группами, причем одна из групп нормально замкнутая. Лампа включения может быть совмещена с кнопкой – так наглядно и удобно.
Клеммы зарядной цепи, держатели предохранителей и сами предохранители любой конструкции. Внимание! Установка плавких предохранителей в схему обязательна! Эксплуатация прибора без предохранителей может привести к пожару!
Корпус любой конструкции. Обязательно наличие отверстий для охлаждения трансформатора. Также, жалательно утстановить кулер, выдрать который можно их того-же блока питания АТ или АТХ. Диодный мост зарядной цепи жалательно установить на радиатор. Можно использовать радиатор от блока питания АТ или АТХ.
Важное замечание. Измерительный шунт желательно применить заводской конструкции, применение самодельного шунта крайне нежелательно т.к. его параметры будут нестабильны! Вместо шунта на 20А можно применить шунт на 50A, запаса усиления на ОУ вполне достаточно.
Недопустимо применять шунт на 15А и ниже т.к. при максимальном зарядном токе он будет греться.
Что касается монтажа, зарядная цепь должны быть выполнена толстым многожильным медным проводом диаметром не менее 2.5 мм для снижения потерь. При длине кабеля 2.5 м общая длина цепи составляет 5м. При применении провода диаметром 2 мм падение напряжения при токе 10А в этой цепи составило около 2V, что явно много! Поэтому, диаметр проводов был увеличен до 4 мм, падение напряжения при токе 10А составило всего 0.75V, что вполне допустимо.
Монтаж высоковольтной части устройства должен быть выполнен согласно всем требованиям правил электробезопасности силовых элекроустановок, все соединения должны быть тщательно заизолированы, а высоковольтные провода не должны проходить в жгуте совместно с низковольтными. Высоковольтные провода должны быть одного цвета, например – красного.
Трансформатор и блоки устройства должны быть крепко и надежно закреплены внутри корпуса устройства для исключения их касания друг друга, передавливания монтажных проводов и т.
д.
Монтаж блока низковольтной электроники должен быть выполнен аккуратно. Можно развести и изготовить печатную плату, однако вполне достаточно применить стандартную макетную плату размером 50×80 мм – в схеме не много деталей, такой платы будет более чем достаточно.
Налаживание устройства
Собранное устройство, при отсутствии ошибок в монтаже и исправности деталей начинает работать сразу. Требуется «вогнать» зарядный ток в нужные значения, настроить узел токовой защиты, возможно, настроить делитель в канале установки выходного напряжения.
Перед первым включением устройства необходимо еще раз проверить правильность монтажа, отсутствие коротких замыканий, проверить правильность подключения трансформаторов, тиристора, измерительных приборов. Движки всех переменных и подстроечных резисторов следует установить в среднее по схеме положение. Подключать нагрузку (аккумулятор) пока не нужно.
При нажатии кнопки включения питания должно щелкнуть реле и включиться сигнальная лампа.
Необходимо сразу проверить напряжения в контрольных точках схемы, посмотреть осциллографом сигналы в точках «А» – «Г», они должны быть похожи на приведенные сигналограммы. Если на выходе появится напряжение — следует посмотреть сигнал также и на выходе.
Если схема запустилась и все нормально работает (детали не греются), можно приступать к начальной установке зарядного тока. Временно отпаивает верхний вывод переменного резистора регулировки тока заряда от схемы, и припаиваем его к шине питания +9V. Вращая движок переменного резистора убеждаемся, что ширина управляющих импульсов на выходе ШИМ контроллера плавно меняется от минимальной до максимальной. Сигнал на выходе прибора также, будет изменяться. Можно подключить к выходу прибора нагрузку– лампу на 12V 21W чтобы убедиться, что яркость свечения лампы при регулировке ширины импульса меняется.
Следующий этап — калибровка максимального тока прибора. Устанавливаем переменный резистор регулировки тока в такое положение, при котором удается получить самый узкий импульс (минимальную мощность).
Выводы устройства закорачиваем накоротко. Измеряем ток — он должен быть около 1А. Затем, подключаем к выходу LM358.1 осциллограф и постепенно увеличивает ток до 10А. Смотрим на сигналограмму. На максимальном токе не должно быть ограничений со стороны ОУ — импульсы должны быть примерно такие, как они изображены на сигналограммах 6 и 7. Амплитуда этих импульсов должны быть около 5V. Установкой подстроечного резистора на 50 кОм устанавливаем нужную амплитиду импульсов или добиваемся отвсутствия ограничений. Ток на выходе 10А будет максимальный, который должен выдавать прибор.
Возвращаем вывод переменного резистора на место, Устанавливаем движок резистора регулировки тока заряда в верхнее по схеме положение, выходные клеммы оставляем закороченным, включаем питание. Ток должен резко возрасти до 10А а затем — сразу упасть до 0.7 — 1А. Если этого не происходит, ток остается большим необходимо проверить правильность монтаже схемы, особенно LM358, проверить шунт, еще раз проверить работу ШИМ контроллера.
Добившись стабилизации тока, устройство уже можно использовать для зарядки аккумулятоов. При наличии ЛАТР, желательно проверить качество работы стабилизатора. Включаем прибор через ЛАТР, устанавливаем ток 1 — 4 А и меняем напряжение от 180 до 270V, выходной ток при этом будет меняться на 5 — 10%.
Проверка и отладка канала напряжения аналогична, каналу тока. Канал установки напряжения проще — там нет ОУ, сигнал с выхода устройства через RC цепочку и делитель сразу подается на TL494. Такая простейшая схема не требует какой-либо отладки.
Отладка схемы защиты сводится к установке переменного резистора на заданном максимальном токе нагрузки (в данном случае — около 10А) при котором зарядное устройство отключается. Можно установить как меньший, так и больший ток — это зависит от мощности силового трансформатора, диодного моста, максимального тока амперметра в зарядной цепи. Для большинства аккумуляторов достаточно 8А. Внимание! Установка тока защиты должна производиться при закороченных клеммах зарядного устройства или при подключенном аккумуляторе, соответствующей емкости.
Не допускается использовать активную нагрузку (мощные лампы, проволочные резисторы и тп). При токе защиты 10А аккумулятор должен иметь емкость не менее 80 — 100А/ч. При отсутствии подходящего аккумулятора клеммы устройства можно временно закоротить и установить максимальный зарядный ток, а затем — ток защиты. Данная схема защиты, автоматически, обеспечивает и защиту от переполюсовки нагрузки — никаких отладок для этой защиты не требуется.
Нас интересуют только спады напряжения – нижние участки сигнала. Именно они соответствуют проходу сетевого напряжения через «0». Для исключения влияния сглаживающего конденсатора емкостью 2000 мкф, он «отвязан» от выпрямительного моста диодом. Пульсации сетевого напряжения, через ограничительный резистор 1 кОм подаются на светодиод оптрона 4N35. На выходе оптрона, в этом случае появляются импульсы, близкие к прямоугольным по форме, и совпадающие по времени с входным сигналом. Транзистор КТ 315 в цепи выхода оптрона включен так, что при спаде импульсов с оптрона (т.
е. при проходе синусоды через 0) открывается и шунтирует вывод CT микросхемы. При этом сигнал на коллекторе этого транзистора имеет следующий вид:
Все вопросы в Форум.
Как вам эта статья? | Заработало ли это устройство у вас? |
Как сделать десульфатирующее зарядное устройство своими руками?
Традиционный аккумулятор состоит из мощных решетчатых пластин, которые могут быть изготовлены из диоксида свинца, иногда покрытого толстым слоем кальция. Между ними находится универсальный водный раствор серной кислоты. Такой состав обладает наибольшей эффективностью. Кислота и свинец вступают в реакцию, создавая при этом ценное электричество. Но иногда и такие агрегаты выходят из строя в самый неподходящий момент. Именно поэтому многие умельцы предпочитают изготавливать десульфатирующее зарядное устройство своими руками.
Описание
Принцип работы стандартного зарядного устройства основан на энергии химического взаимодействия кислоты и свинца. Специальная решетка выступает в качестве электрода. Концентрированная серная кислота представлена в роли электролита, который в первые секунды образует соли с кальцием либо свинцом. Рабочая поверхность решетки обволакивается тонкой пленкой. Десульфатирующее зарядное устройство отличается тем, что с пластин аккумулятора удаляют все соли серной кислоты. Мастеру нужно помнить, что полностью удалить все образовавшиеся соединения просто не удастся. При правильном уходе зарядное устройство может прослужить еще несколько лет. Сами электроды становятся рыхлыми и плотно покрываются кристаллами солей, которые при десульфатации не разбиваются.
Химические процессы
В свинцово-кислотном аккумуляторе разрядно-зарядный цикл включает в себя два противоположных электрохимических процесса. Во время этого чистый свинец пластины вступает в реакцию с серной кислотой, которая входит в состав электролита, превращаясь в четырехвалентный диоксид.
Этот элемент отличается прочным химическим соединением. Именно он покрывает защитной пленкой свинцовую пластину и вступает в реакцию с серной кислотой. Во время планового заряда батареи происходит абсолютно противоположный десульфатации процесс. Только небольшая часть сульфата свинца сохраняется в неизмененном виде и постепенно оседает на пластинах аккумулятора в виде белого налета.
Особенности
Изготовленное своими руками десульфатирующее зарядное устройство отличается тем, что мастер направляет все силы на очищение пластин аккумулятора от сульфата свинца. На финальном этапе можно существенно увеличить емкость батареи. Реабилитация проводимости пластин позволяет добиться уверенного и качественного запуска автомобиля, независимо от температуры окружающей среды. Срок эксплуатации батареи существенно возрастает. Правильно выполнить разрушение пленки из сернокислого свинца может каждый мужчина в домашних условиях. Более простой вариант сборки устройства – приобретение китайского комплекта с инструкцией и всеми необходимыми деталями.
Схема довольно простая и быстро собирается. Этот вариант особенно актуален среди новичков.
Распространенный вариант восстановления АКБ
Специалисты разработали много интересных способов, благодаря которым можно изготовить десульфатирующее зарядное устройство своими руками. Чаще всего эксперты применяют электрический ток или проверенные временем химические реагенты. Чтобы быстро и качественно очистить пластины от серной пленки, лучше всего использовать напряжение. Для таких манипуляций необходимо заранее приобрести или самостоятельно изготовить агрегат, при помощи которого можно регулировать силу тока. Для химического варианта вовсе не обязательно применять какие-либо изделия. Но сама технология включает в себя множество этапов.
Причины старения зарядного устройства
Этот процесс принято называть сульфатацией. Старение аккумулятора происходит по естественным причинам, из-за чего полностью устранить этот эффект не удастся. Даже старые отложения сульфата свинца полностью перекрывают доступ залитого электролита к пластинам.
Из-за этого емкость АКБ резко снижается. Со временем пусковой ток может полностью исчезнуть. Зарядить аккумулятор традиционным путем будет невозможно. Именно в такой ситуации мастера пытаются изготовить десульфатирующее зарядное устройство своими руками. Спровоцировать преждевременное старение агрегата может несколько факторов:
- Длительное простаивание автомобиля без эксплуатации.
- Нерегулярные зарядки АКБ от сети. Из-за этого снижается процесс естественной десульфатации.
- Долгое хранение батареи в состоянии полной разрядки.
- Жесткие эксплуатационные условия. Температура воздуха окружающей среды слишком высокая либо, наоборот, низкая.
Бюджетный вариант
Изготовить по схеме десульфатирующее зарядное устройство своими руками довольно просто. Мастеру нужно прибегнуть к методу чередования коротких слабых зарядов с аналогичными разрядами. Для успешной реализации этих циклов эксперты разработали высококачественные агрегаты, которые предназначены для автомобильных аккумуляторов с десульфатацией.
Специалисты отмечают несколько ключевых нюансов:
- Химическая чистка. Необходимо аккуратно открыть заливную крышку, чтобы налить специальный раствор, который разъест соль на свинце.
- Механическая очистка пластин от сульфата свинца. Для этого не только разбирают аккумулятор, но и вытаскивают все рабочие пластины, чтобы очистить их.
Мастеру нужно помнить, что оба этих варианта крайне травмоопасны, из-за чего нужно придерживаться базовых правил безопасности.
Качественная мультизарядка
Многие мастера предпочитают изготавливать своими руками десульфатирующее зарядное устройство по схеме, так как оно обладает многочисленными преимуществами и высокой надежностью. Качественная мультизарядка позволяет добиться более высоких эксплуатационных характеристик. Для этой процедуры понадобится обычное автомобильное зарядное устройство либо специальная приставка. На первом этапе в батарею не спеша заливают новый электролит, за счет чего можно буквально оживить мертвую АКБ.
Основная суть метода в том, чтобы многократно подавать на контакты изделия ток небольшой величины с небольшими промежутками. Весь цикл необходимо разбить на восемь серий зарядов. После каждого этапа напряжение на клеммах немного увеличивается, батарея перестает заряжаться. Потенциал выравнивается во время паузы. Только к концу процедуры электролит приобретет нужную плотность.
Метод специалистов
Изготовление качественного десульфатирующего зарядного устройства ТОН основано на очистке от сернокислого свинца при помощи химически активных веществ. Опытным мастерам известно, что кислотные соединения вступают в реакцию со щелочью, из-за чего для работы нужно заранее подготовить соответствующий реагент. С последовательным расщеплением сернокислого налета поможет справиться обычная пищевая сода. Для проведения этой процедуры необходимо:
- Слить с зарядного устройства весь электролит, соблюдая правила безопасности.
- Щелочь нужно растворить в дистиллированной воде в соотношении 1:3.

- Нагреть смесь до кипения.
- Горячий щелочной раствор необходимо залить в банки аккумулятора на 35 минут.
- По истечении положенного времени средство сливают.
- Аккумулятор нужно промыть три раза чистой горячей водой.
- Остается только залить качественный электролит.
Если придерживаться всех правил во время изготовления простого десульфатирующего зарядного устройства, то емкость изделия существенно увеличится. Агрегат еще долгое время можно будет использовать по прямому назначению. Со временем на пластинах снова образуется налет.
Классическая инструкция
Десульфатирующее зарядное устройство ТОН 12V 5A отличается тем, что восстановить работоспособность агрегата можно подручными средствами. Для работы мастеру понадобится только дистиллированная вода, пищевая сода и используемое зарядное устройство. АКБ аккуратно извлекают из машины и устанавливают на ровную поверхность. Все пробки на корпусе нужно открутить. Остатки старого электролита сливают.
Эффективный раствор для сульфатации готовят в следующей пропорции: на 100 миллилитров воды — одна столовая ложка соды. Раствор доводят до кипения, после чего заливают в АКБ на 60 минут. На восстановление аккумулятора уходит всего несколько минут. Перед каждой зарядкой пользователь должен обрабатывать зарядное устройство горячим раствором. После этого можно смело использовать импульсное десульфатирующее зарядное устройство.
Самостоятельное изготовление
Схема десульфатирующего зарядного устройства для АКБ 12В позволяет создать своими руками агрегат, который будет осуществлять автономную очистку батареи, без предварительного демонтажа. Для работы понадобится снять минимум одну клемму, которая связана с автомобилем. За счет этого можно обезопасить электронику от вероятных нагрузок. Кроме стандартной очистки электродов от соляного налета с помощью десульфатора можно проводить регулярную профилактику. За счет этого можно существенно продлить эксплуатационный срок изделия. Для работы нужно подготовить:
- Реле с нормально замкнутыми контактами.
Идеально подойдет модель с советского автомобиля. - Лампочки либо нагрузочные резисторы.
- Реле поворотов. Желательно использовать импортные модели с напряжением 12 В. Чтобы повысить рабочее время, нужно заменить в устройстве конденсатор на аналог большей емкости.
- Соединительные провода и паяльник.
Все эти детали входят в схему простого десульфатирующего зарядного устройства. Все отрицательные клеммы подключают к выходу такого же заряда устройства. К выходу на батарее подсоединяют поворотное реле. К плюсовому зарядному агрегату подводится выход реле аналогичного заряда. Конструкция нагружается активным резистором либо лампочками. Обязательно нужно контролировать сборку и проверку работоспособности изделия. Для этих целей больше подойдет вольтметр и амперметр.
Минимизация сульфатации
Проблему гораздо легче предотвратить, нежели бороться с нею. Самодельное десульфатирующее зарядное устройство позволяет снизить скорость покрытия пластин сернокислым свинцом.
Чтобы сульфатация не была ярко выраженной, нужно следовать нескольким простым рекомендациям:
- В жаркое время года на обслуживаемых АКБ необходимо проводить периодическую проверку уровня залитого электролита.
- Хранить батарею можно только в заряженном состоянии.
- Нельзя допускать глубоких разрядов во время эксплуатации.
Тщательное соблюдение несложных правил позволит существенно продлить эксплуатационный срок свинцовой батареи. В надлежащих условиях изделие может служить более 7 лет, а сами показатели эффективности будут снижаться крайне медленно. Процесс сульфатации – это естественный признак износа АКБ, который происходит из-за разных причин. Для устранения слоя свинцовых солей необходимо провести обратный процесс, чтобы повысить уровень плотности электролита и напряжения на клеммах батареи. Такая операция называется десульфатацией и может производиться самостоятельно с использованием обычного зарядного устройства.
Десульфатация аккумулятора зарядным устройством: инструкция, рекомендации
С проблемой сульфатации аккумулятора рано или поздно приходится столкнуться каждому водителю.
Когда появились первые признаки сульфатации, можно пустить все на самотек и ждать, пока батареи придет конец, после чего заменить ее на новую, либо попытаться своими действиями продлить ее срок жизни. Существует несколько способов как это сделать, путем десульфатации пластин аккумулятора, поддерживая его жизнедеятельность. В рамках данной статьи рассмотрим, что представляет собой процесс десульфатации, как его проводить, и какие результаты подобных работ.
Оглавление: 1. Что такое десульфатация аккумулятора автомобиля 2. Какие аккумуляторы поддаются десульфатации 3. Десульфатация пластин специальным зарядным устройством 4. Десульфатация пластин обычным зарядным устройством 5. Другие способы десульфатации пластин
Что такое десульфатация аккумулятора автомобиля
Под понятием десульфатации рассматриваются работы по очистке пластин аккумуляторной батареи от накопившегося на них сульфата свинца. Подобные работы выполняются за счет проведения специальных циклов заряда и разряда.
Как можно помнить из определения сульфатации пластин, подобная проблема возникает при обычной работе автомобильного аккумулятора. Со временем, рабочая плоскость положительных и отрицательных пластин уменьшается, поскольку на них налипает сульфат свинца. При этом понижается и плотность электролита, вплоть до 1,05-1,07 г/см3, что критически мало для нормальной работы батареи.
Если пластины аккумулятора покрылись сульфатом свинца, их нужно очистить, чтобы батарея продолжила работать максимально эффективно. Для очистки пластин следует применять специальное зарядное устройство, при помощи которого и выполняется десульфатация.
Обратите внимание: Если специального устройства для десульфатации пластин не имеется в наличии, можно использовать обычный «зарядник», выполнив описанные ниже специальные циклы зарядки и разрядки. Эффект будет хуже, но все равно пластины частично очистятся от осевшего сульфата свинца.
Десульфатация подразумевает выполнение циклов заряда и разряда аккумулятора по специальной технологии.
Рассмотрим ниже подробнее, как это делается.
Какие аккумуляторы поддаются десульфатации
Чтобы выполнить десульфатацию аккумулятора, нужно, чтобы он соответствовал ряду критериев. Не всегда, когда аккумуляторная батарея выходит из строя, это говорит о том, что ее пластины подверглись сульфатации. Подобное может происходить, в том числе, по причине разрушения пластин или замыкания банок. То есть, перед тем как начинать процесс десульфатации аккумулятора, следует убедиться, что:
- На корпусе батареи отсутствуют механические повреждения, то есть, она не вышла из строя в результате падения или удара;
- Имеет место быть налет белого цвета на пластинах аккумуляторной батареи. Это можно проверить, если выкрутить пробки;
- Проверка емкости аккумулятора показывает, что она находится на уровне около 30-40%;
- При попытке заряжать аккумулятор, он берет заряд, но при этом быстро разряжается. Кроме того, он быстро нагревается и может закипать при зарядке.

Если причина неисправности аккумулятора кроется действительно в сульфатации его пластин, можно переходить к процессу десульфатации.
Десульфатация пластин специальным зарядным устройством
В продаже можно найти специальные зарядные станции, предназначенные для десульфатации автомобильного аккумулятора. Они работают в требуемом режиме разряд-заряд и справляются эффективно с задачей очистки пластин от сульфата свинца.
Обратите внимание: Стоимость зарядной станции, предназначенной для десульфатации пластин аккумулятора, довольно значительная. За цену одной такой станции можно приобрести 3-4 новых аккумулятора. Соответственно обладать такой станцией для «домашнего использования» экономически невыгодно.
Имея специальную зарядную станцию, провести работы по десульфатации пластин очень просто. Для этого достаточно взять аккумулятор, подсоединить к нему зарядную станцию и включить процесс десульфатации, после чего устройство все сделает автоматически.
Обратите внимание: Процесс десульфатации при помощи специального зарядного устройства длится несколько дней.
Работает подобная зарядная станция очень просто. Подается напряжение для заряда, а через некоторое время начинается разряд. Чаще всего зарядный и разрядный ток идут в соотношении 10 к 1, то есть, если на заряд подается ток 2 Ампера, то на разряд 0,2 Ампера.
Когда работы будут завершены, при помощи индикации зарядная станция покажет, насколько удалось восстановить емкость аккумуляторной батареи, если на ней имеются соответствующие индикаторы или дисплей.
Десульфатация пластин обычным зарядным устройством
Как отмечалось выше, выполнить работы по десульфатации пластин аккумулятора можно при помощи обычного зарядного устройства. Но работа в данном случае будет значительно более сложной и потребует регулярного вмешательства в процесс.
Рассматриваться процесс десульфатации будем для аккумулятора, который имеет напряжение на клеммах на уровне в 8 Вольт, а плотность электролита порядка 1,07 г/см3.
Подобный аккумулятор при обычной зарядке начинает кипеть примерно через 15 минут, при этом не получая напряжение.
Выполняется десульфатация при помощи обычного зарядного устройства следующим образом:
- Снимите аккумулятор и поставьте его в хорошо проветриваемом помещении, где будут проходить работы;
- Далее проверьте, чтобы в батарее было достаточно электролита. Если его мало, то долейте обычной дистиллированной воды. Обратите внимание, что ни в коем случае нельзя доливать электролит или концентрат;
- Далее потребуется взять обычное зарядное устройство, которое позволяет жестко устанавливать показатели тока и напряжения (Ампер и Вольт), и подключить его к батарее;
- Поставьте напряжение на уровень от 13,9 до 14,3 Вольт, а ток на уровень от 0,8 до 1 Ампер и включите его в работу, после чего оставьте аккумулятор в подобном состоянии на 8-9 часов;
- Выполнив описанные выше действия, можно заметить, что плотность электролита в аккумуляторе не изменилась, но увеличилось напряжение примерно до 10 Вольт – это то, что требуется;
- Отключите зарядное устройство от аккумулятора и оставьте его в таком состоянии на 24 часа;
- Далее вновь подключите зарядную станцию к аккумулятору, но выставите на сей раз ток на уровне в 2-2,5 Ампера.
Снова оставляем аккумулятор заряжаться на 8-9 часов; - После этого вы заметите, что его напряжение возросло до уровня около 12,8 Вольт, а плотность повысилась до значений в 1,11-1,13 г/см3;
- Как можно видеть, процесс десульфатации начался. Чтобы его продолжить, необходимо подать на аккумулятор небольшой разрядный ток. Для этого лучше всего использовать лампу дальнего света автомобиля, либо что-то похожее по нагрузке. Оставьте аккумулятор с подключенной нагрузкой на 8-9 часов. Желательно постоянно контролировать результат, чтобы напряжение не снизилось меньше 9 Вольт, при этом плотность будет оставаться на прежнем уровне;
- После этого вновь заряжаем 8 часов при помощи зарядной станции аккумулятор током около 0,8-1 Ампер. Далее снова его оставляем стоять без подключенной зарядки и нагрузки на протяжении 24 часов, а после заряжаем током в 2-2,5 Ампер, чтобы вновь повысить напряжение батареи до уровня в 12,7-12,8 Вольт. После второго цикла вы заметите, что плотность повысилась до 1,15-1,17 г/см3.
Следом вновь нагружаем аккумулятор.
Подобные процедуры следует проводить до тех пор, пока плотность батареи не приблизится к идеальной – 1,27 г/см3. Подобные работы позволят очистить пластины аккумуляторной батареи на 80-90%. Обратите внимание, что в зависимости от сложности ситуации, работы могут занять вплоть до двух недель.
Другие способы десульфатации пластин
Десульфатацию пластин можно провести не только при помощи зарядных станций, есть и другие методы, которые гораздо менее эффективные и менее безопасные. К ним можно прибегнуть в крайних случаях, поэтому знать их просто полезно:
- Механическая очистка пластин. Крайне сложный способ, который требует особых умений. Он заключается в том, чтобы разрезать корпус аккумуляторной батареи и достать из него пластины. После этого пакеты с пластинами разбираются, и с них счищается накопленный белый налет. В результате этого, в теории, рабочая плоскость батареи возрастает.
Далее остается собрать батарею обратно, залить электролит и зарядить аккумулятор; - Использовать раствор для устранения сульфата натрия. Практически любое химическое соединение подвергается растворению, и сульфат натрия здесь не является исключением. Соответственно, чтобы избавиться от налипшего на пластины сульфата натрия, можно использовать специальный раствор, который его растворит. В качестве такого раствора подойдет «Трилон Б».
Оба рассмотренных выше способа могут привести к окончательной порче аккумуляторной батарее. При желании провести качественную десульфатацию пластин аккумулятора, следует прибегать к методу заряда-разряда батареи при помощи зарядных устройств.
Загрузка…Импульсное зарядное десульфатирующее устройство для аккумуляторов погрузчиков серии Зевс-Т-Д
Импульсное зарядное десульфатирующее устройство серии Зевс-Т-Д предназначено для заряда и восстановления (десульфатации) всех типов кислотных (с жидким электролитом, гелиевых и AGM) щелочных и литий-ионных тяговых аккумуляторных батарей номинальным напряжением от 1,2 В до 48 В и ёмкостью до 2000 А/ч полностью в автоматическом режиме.
Изделие Зевс-Т-Д является более мощной модификацией устройства серии Зевс-Д.
В зависимости от исполнения, изделие подходит для заряда и восстановления (десульфатации)бытовых, промышленных и автомобильных аккумуляторов. Особенностью данного изделия является возможность зарядки и восставноления тяговых АКБ погрузчиков, тягачей, платформенных электро-тележек, электрических штабелеров, электро-тягачей поломоечных машин, гольф-кар, номинальным напряжением до 48 В.
Расшифровка зарядных десульфатирующих устройств серии Зевс-Т-Д
Десульфатация проводится методом реверсивных токов (чередование импульсов заряда с импульсами разряда). При таком методе мощность разрядного импульса в 10 раз меньше мощности зарядного импульса.
Разрядный модуль данных устройств имеет небольшую мощность и преимущественно предназначен для реализации циклов десульфатации. Тем не менее на данном устройстве возможно проведение контрольно-тренировочных циклов для АКБ с небольшой емкостью.
Особенностью импульсного зарядного устройства серии Зевс-Т-Д является его большая выходная мощность (до 8 кВт) при относительно небольших габаритных размерах и весе.
Изделие является портативным, переносным зарядным устройством, при помощи которого, можно осуществлять заряд и восстановление аккумулятора, не снимая его с погрузчика, электрокара и т.д. (для ознакомления с остальными особенностями, перейдите на соответствующую вкладку).
Устройство имеет встроенный микропроцессор, обеспечивающий заряд аккумулятора полностью в автоматическом режиме. Также предусмотрен ручной режим заряда как в классических (не интеллектуальных) зарядных устройствах.
В зависимости от типа корпуса и внутреннего оснащения, линейка импульсных зарядных десульфатирующих устройств серии Зевс-Т-Д представлена в нескольких сегментах:
Линейка импульсных зарядных десульфатирующих устройств серии Зевс-Д
| Изображение | Наименование |
|---|---|
| Импульсное зарядное десульфатирующее устройство общего назначения серии Зевс-Д | |
| Импульсное зарядное десульфатирующееустройство для заряда тяговых аккумуляторов погрузчиков, электрокар, электротележек серии Зевс-Т-Д |
Внимание!!! В стандартном исполнении зарядное десульфатирующее устройство серии Зевс-Т-Д имеет зажимы для прямого подключения к аккумуляторам.
При необходимости изделие может быть укомплектовано специальными разъемами для подключения напрямую к погрузчику.
Управление импульсным зарядным десульфатирующим устройством серии Зевс-Т-Д (выбор алгоритма заряда, восстановление аккумулятора, номинального напряжения АКБ, максимального тока и т.д.) осуществляется с помощью символьного жидкокристаллического индикатора и 4-х кнопок.
С завода устройство выпускается с запрограммированными автоматизированными алгоритмами заряда для щелочных и кислотных аккумуляторов. По желанию покупателя изделие может быть оснащено специализированными алгоритмами, например, для нестандартных аккумуляторных батарей (уточняется при заказе).
Дополнительная установка USB-интерфейса или беспроводного интерфейса Wi-Fi позволяет полностью управлять зарядом аккумулятора с помощью персонального компьютера, ноутбука, планшета или мобильного телефона.
Общие характеристики зарядного десульфатирующего устройства серии Зевс-Т-Д
| Наименование | Характеристика |
|---|---|
| Дискретность изменения выходного напряжения, В | 0,1 |
| Дискретность изменения выходного тока, А | 0,1 |
| Степень защиты оболочки по ГОСТ 14254-96 | IP20 |
| Напряжение питания, В/Гц | 220/50 (380/50) |
| Габаритные размеры, мм | (смотрите вкладку чертежи) |
| Цвет изделия | синий * |
* Возможен выбор цвета по индивидуальному заказу
Индивидуальные характеристики, в зависимости от исполнения
| Наименование изделия | Максимальный выходной ток заряда, А | Максимальное выходное напряжение, В | Максимальный выходной ток разряда, А | Мощность разряда, Вт | Максимальная потребляемая мощность, кВт |
|---|---|---|---|---|---|
| Зевс-Т-Д-12 | 70 | 16 | 18 | 200 | 1,8 |
| Зевс-Т-Д-24 | 70 | 32 | 18 | 200 | 3,6 |
| Зевс-Т-Д-40 | 70 | 54 | 18 | 400 | 6 |
| Зевс-Т-Д-48 | 70 | 64 | 18 | 400 | 7,2 |
| Зевс-Т-Д-60 | 70 | 80 | 18 | 400 | 8,9 |
| Зевс-Т-Д-80 | 70 | 110 | 18 | 600 | 12,3 |
| Зевс-Т-Д-120 | 70 | 160 | 18 | 800 | 17,8 |
| ChargingChargers.
com
Хотя сегодня существует много химического состава батарей, и новые типы становятся коммерческими
жизнеспособные с течением времени, мы имеем дело с свинцово-кислотными типами, затопленными, AGM и настоящими гелями, поскольку они
широко используются в областях, в которых мы специализируемся. Типичная свинцово-кислотная батарея
Ячейка имеет два типа пластин, одна из свинца и одна из диоксида свинца, обе контактируют с
сернокислый электролит в виде жидкости, абсорбированной матом (AGM), или геля.Диоксид свинца
(PbO 2 ) пластина реагирует с сернокислотным (H 2 SO 4 ) электролитом
в результате образуются ионы водорода и ионы кислорода (которые образуют воду) и сульфат свинца (PbSO 4 )
на тарелке. Свинцовая пластина реагирует с электролитом (серной кислотой) и оставляет сульфат свинца.
(PbSO 4 ) и свободный электрон. Разряд батареи (позволяя электронам уйти
аккумулятор) приводит к накоплению сульфата свинца на пластинах и разбавлению кислоты водой.
Удельный вес электролита, измеренный ареометром в залитых батареях,
указывает его относительный заряд (силу) или уровень разбавления (разряда). Обратимость
Эта реакция дает нам полезность свинцово-кислотной батареи.
Зарядка аккумулятора меняет описанный выше процесс и включает в себя воздействие на аккумулятор напряжения.
выше, чем его существующее напряжение. Чем выше напряжение, тем выше скорость заряда, в зависимости от
некоторые ограничения.Следует учитывать газообразование, а настоящие гелевые батареи имеют более низкий пиковый заряд.
напряжение, потому что в геле могут образоваться пузырьки, которые не рассеиваются, что приведет к повреждению аккумулятора.
Подробнее об этом в руководстве по зарядке. Кристаллы сульфата свинца разрушены (более или менее
успешно) в цикле зарядки. Иногда остаются кристаллы, а иногда батарея
остались частично разряженными, где кристаллы сульфата свинца затвердевают и уменьшают емкость
заряжаемой батареи.
Это и есть десульфатация (десульфатация).
Внутренний слив
Батареи подвержены внутреннему разряду, также называемому саморазрядом. Эта
скорость определяется типом батареи и металлургией свинца, используемого в ее
строительство. Влажные ячейки с полостями внутри для электролита используют
свинцово-сурьмянистый сплав для повышения механической прочности. Сурьма также увеличивает
скорость внутренней разрядки от 8% до 40% в месяц.По этой причине влажный
ячейки не следует оставлять без обслуживания или незаряженными в течение длительного времени. Свинец, используемый в геле
и конструкция батареи AGM не требует высокой механической прочности, так как она
стабилизируется гелевым или матовым материалом. Обычно кальций легируется свинцом, чтобы
уменьшить газовыделение и скорость внутреннего разряда, которая составляет всего от 2% до 10% в месяц для
аккумуляторы AGM и Gel.
Любая разрядка аккумулятора, включая внутренний разряд, вызывает сульфатацию пластины батареи как часть химического цикла, и при достаточном времени сульфатация затвердевает, в результате чего уменьшается емкость аккумулятора в лучшем случае или полная потеря работоспособности.Регулярная зарядка после использования или использование «плавающего» зарядного устройства для длительного хранения (лодочные аккумуляторы, квадроциклы и т. д.) уменьшает эту уменьшенную емкость и увеличивает срок службы батареи. Большая часть (приближается к 50%) свинцово-кислотных аккумуляторов уменьшилась емкость или пришла в негодность из-за сульфатации и никогда не достигают своего номинального срока службы.
Технология десульфатации PulseTech
Лабораторные и полевые испытания отдельными лицами, компаниями и государственными учреждениями поблизости
мир доказал, что технология Pulse работает.
Это буквально самый эффективный
доступный метод обеспечения производительности свинцово-кислотной батареи, увеличивая
эффективность и снижение затрат, связанных с аккумулятором. В 1995 году PulseTech ™ применила свои
технологии до полной линейки инновационных и уникальных продуктов, предназначенных для производства батарей
сильнее, поэтому они будут работать усерднее и прослужат дольше, чем когда-либо прежде. Сегодня они предлагают
более 60 продуктов, разработанных, чтобы помочь вам уменьшить проблемы, связанные с аккумулятором, и снизить затраты. В то время как
у нас нет на складе всех 60 товаров, у нас есть к ним доступ.
Чтобы получить представление о том, насколько важна импульсная технология для работы всех
ваши автомобили, учтите следующее: основной причиной отказа транспортного средства является отказ аккумулятора из-за
сульфатированию на пластинах аккумуляторной батареи. А Pulse Technology предотвращает накопление сульфатации.
В большинстве случаев батарея все еще в порядке. Вы просто не можете достичь внутренней энергии. Это
означает, что вам необходимо купить еще одну батарею, даже если она еще пригодна для использования.Продукты PulseTech помогают предотвратить эту проблему.
Как продукты PulseTech ™ делают батареи сильнее
Продукты PulseTech подключаются напрямую к батарее. Они излучают пульсирующий постоянный ток, который удаляет сульфатные отложения с пластин и возвращает их кислоте аккумулятора в качестве активный электролит. При постоянной установке эти продукты также защищают от сульфатов. снова накапливается, так что ваша батарея все время находится в оптимальном состоянии.В большинстве случаев некоторые из эти продукты даже помогают восстановить разряженные батареи, которые уже страдают от сульфатирования и помочь вернуть их к жизни.
Вот как это работает :
Рисунок A: Свинцово-кислотные батареи работают, высвобождая энергию в результате взаимодействия, которое происходит
между положительной и отрицательной свинцовыми пластинами и сульфатами свинца в электролите.
Рисунок B: Образование сульфатов происходит, когда сульфаты свинца образуются на пластинах батареи во время
нормальные циклы заряда / разряда.Во время этого процесса некоторые сульфаты увеличиваются до
точка, где они не будут принимать энергию, поэтому они остаются на тарелке. Со временем эти сульфаты
могут накапливаться, пока они не снизят эффективность и батарея не разрядится.
Рисунок C: Импульсная технология предотвращает накопление сульфата за счет удаления сульфата.
отложения с пластин с помощью уникального процесса Ion Transfer . Сульфаты свинца
затем возвращаемся в аккумуляторную кислоту как активный электролит .При подключении по штатному
Наши системы обслуживания аккумуляторов также предотвратят повторное накопление сульфатов.
Рисунок D. Чистые пластины помогают батарее работать с максимальной эффективностью и сроком службы.
резко расширяется. Принимается больше заряда, поэтому аккумулятор заряжается быстрее и
лучшее качество.
Это означает, что аккумулятор заряжается до полной емкости, поэтому доступно больше энергии.
к вашему автомобилю.
Получите ИСТИННУЮ мощность аккумулятора
Pulse Technology работает со всеми типами свинцово-кислотных аккумуляторов, включая герметичные гелевые батареи.
и ГОСА.Поддерживая чистоту пластин, аккумулятор заряжается быстрее и глубже, поэтому он работает тяжелее
и длится дольше, чем вы когда-либо думали. Он также имеет большее согласие на оплату
заряжаться быстрее и высвобождать всю накопленную энергию. Благодаря большему количеству доступной энергии ваши автомобили
дольше между подзарядками, и ваши электронные аксессуары работают лучше. Вы понимаете правду
мощность ваших батарей. Некоторые из этих запатентованных продуктов также предотвращают нормальную потерю
аккумуляторные батареи хранимых транспортных средств и оборудования, независимо от того, как долго они не используются — даже
месяцами за раз.
Эти системы даже помогают защитить окружающую среду. Батареи с более длительным сроком службы уменьшают опасность загрязнения, вызванного выбросами свинца и серной кислоты из преждевременно выброшенных батарей.
Уникальные технологии
Что делает Pulse Technology такой уникальной и такой эффективной, так это отчетливая форма импульса, которая
определяет это. Этот сигнал имеет строго контролируемое время нарастания, ширину импульса, частоту и
амплитуда импульса тока и напряжения.Никакой другой системы обслуживания аккумуляторов в мире
имеет эту особую форму волны, что означает, что никакая другая система не может обеспечить такой же исключительный
преимущества продуктов PulseTech. PulseTech поставляет многие из этих продуктов в США.
военный, и имеет с некоторого времени. Мы использовали запатентованную импульсную технологию (в отличие от
некоторые зарядные компании, которые продвигают универсальную импульсную стадию) в течение многих лет, и когда правильно
выбран и применен, он делает то, что они говорят.
Так что ознакомьтесь с нашей подборкой или позвоните
с конкретными приложениями.
Дом | Учебники | Десульфатация / Десульфатация
Устройство для восстановления и десульфатирования аккумуляторов | Energic Plus
Увеличьте срок службы ваших аккумуляторов: сульфат свинца удаляется в процессе электрической высокочастотной пульсации восстановителя аккумуляторов. Восстановите заряд батареи!
ИСПОЛЬЗУЙТЕ РЕКОНДИЦИОНЕР АККУМУЛЯТОРНОЙ БАТАРЕИ И СОХРАНИТЕ СУЛЬФАТЫЕ АККУМУЛЯТОРЫ
Ремонт аккумуляторов очень популярен.80% аккумуляторов, выходящих из строя и теряющих емкость, сульфатированы, но их можно восстановить с помощью подходящего оборудования. Наш аккумуляторный регенератор Energic Plus успешно удаляет сульфат из-за процесса электрических высокочастотных пульсаций . Этот процесс восстанавливает емкость батареи, давая вам возможность повторно использовать старые и сульфатированные батареи.
Вы также можете использовать устройство для восстановления батарей для годового обслуживания, чтобы сильно продлить срок службы ваших батарей.
Загрузите брошюру по регенератору для получения дополнительной информации
Для использования этой формы у вас должен быть включен JavaScript.
ПРИМЕНЕНИЕ РЕКОНДИЦИОНЕРА АККУМУЛЯТОРА
Стартерные батареи — Стационарные батареи — (Полу) тяговые батареи — Никель-кадмиевые батареи
Наши восстановители аккумуляторов Energic Plus специализируются на аккумуляторах для вилочных погрузчиков. Помимо ремонта аккумуляторов вилочных погрузчиков, устройство имеет другие области применения: тележки для гольфа, инвалидные коляски, ИБП, автомобильные транспортные средства, тяжелое оборудование, военные, сельскохозяйственные машины, мотоциклы, лодки, поезда, ветряные и солнечные энергосистемы и другие.
Щелкните здесь, чтобы загрузить нашу брошюру по регенератору батареи.
Щелкните здесь, чтобы узнать о наших последних установках регенераторов батарей.
ЧТО ТАКОЕ СУЛЬФАЦИЯ АККУМУЛЯТОРА?
Когда энергетический заряд аккумулятора истощен и его необходимо зарядить во время нормальных рабочих циклов, кристаллов сульфата постепенно накапливаются на электродах, препятствуя эффективной передаче тока аккумулятором. По сути, кристаллы задыхают аккумулятор.
Этот сульфат свинца увеличивает внутреннее сопротивление и снижает удельный вес электролита.Процесс накопления сульфатации аккумулятора неизбежен. Что еще хуже, через 3-4 года процесс существенно ускоряется.
Причины сульфатации аккумулятора
Сульфатирование аккумуляторов является результатом многих причин. Вот основные причины:
Батарея не использовалась слишком долго.
- Аккумулятор разряжен слишком глубоко.
- Использовано неправильное зарядное устройство.
- Неисправный аккумулятор оставлен без лечения.

- Аккумулятор достиг слишком высокой / низкой температуры.
- Циклы зарядки не соблюдались.
ЧТО ТАКОЕ ДЕСУЛЬФАТОР БАТАРЕИ
Десульфатор или восстановитель аккумуляторных батарей — это электронное устройство, которое очищает внутренние пластины аккумуляторной батареи от сульфата свинца. Этот сульфат свинца образуется на внутренних пластинах батареи и значительно снижает емкость заряда батареи. Возвращая сульфат свинца обратно в кислотный раствор, можно значительно продлить срок службы батареи.
ПРЕИМУЩЕСТВА ИСПОЛЬЗОВАНИЯ РЕГЕНЕРАТОРА АККУМУЛЯТОРА
Используя наш регенератор батарей, вы сможете растворить затвердевший сульфат и восстановить его до активного материала.Он использует высокочастотные токи разглаживания морщин, которые очень эффективно удаляют затвердевший сульфат.
Процесс десульфатации полностью автоматический (максимум 42 часа), регулируется по температуре и состоит из 5 этапов. Это приводит к увеличению плотности электролита, снижению внутреннего сопротивления и увеличению емкости аккумулятора.
- Комбинация разрядника аккумулятора и зарядного устройства в 1
- Подробные отчеты об испытаниях
- Минимальные затраты на обслуживание
- Увеличенный срок службы батарей
- Быстрая регенерация
- Бесплатное программное обеспечение для анализа
- Программа автоматизации применена
- Гарантия 2 года
- Практически постоянное использование за счет упрощения схем и использования лучших компонентов
- Сертификат CE
- Беспроводное соединение между регенератором и компьютером
- Преобразуется разряженная энергия постоянного / переменного тока.Эту энергию можно вернуть в электросеть и использовать повторно
ОТЛИЧНОЕ ПРОГРАММНОЕ ОБЕСПЕЧЕНИЕ КОНДИЦИОНЕРА АККУМУЛЯТОРА
Наше устройство для восстановления батарей поставляется с программным обеспечением для мониторинга. Это программное обеспечение позволяет:
- Получите точные факты и статистику по десульфаторам батарей.

- Создать полный отчет о регенерации аккумулятора.
- Следите за реакцией аккумулятора при зарядке / разрядке.
- Настройте REPLUS Battery Regenerator с помощью портативного компьютера.
Аккумуляторный десульфатор REPLUS имеет чрезвычайно удобную панель управления. Через «Настройки» вы можете изменить дату и некоторые настройки экрана, а в «Эксплуатации» вы можете настроить окончательные настройки для процесса восстановления батареи. Эта кривая показывает полную реставрацию:
- Контролируемый сброс
- Реставрация
- Выравнивание
- Разряд
- Реставрация
Когда вы сравниваете разряд 1 и 4, вы видите, что время, необходимое для разрядки аккумулятора, увеличилось более чем вдвое во время второго разряда.Это прямой результат процесса высокочастотного импульса на этапах 2 и 3.
Та же история на шаге 5: сравнивая этот шаг с шагом 2, вы видите, что установленное напряжение батареи достигается намного позже, чем на шаге 2.
Это означает, что ваша батарея работает дольше, снова принимает ток и, таким образом, восстанавливается.
КАК ПОЛЬЗОВАТЬСЯ РЕКОНДИЦИОНЕРОМ И ДЕСУЛЬФАТОРОМ АККУМУЛЯТОРА?
Есть два способа использования восстановителя аккумуляторных батарей: восстановительная регенерация и поддерживающая регенерация.
Восстановительная регенерация позволяет восстанавливать старые (5, 6, 7… лет) аккумуляторы среднего и в хорошем состоянии, которые «заилились» до 90-100% производительности в результате естественного сульфатирования.
Техническая регенерация позволяет поддерживать аккумулятор в оптимальном, бессульфатном состоянии за счет короткой ежегодной регенерации.
СЧАСТЛИВЫЕ ПОКУПАТЕЛИ РЕГЕНЕРАТОРА АККУМУЛЯТОРА
Energic Plus стал специалистом в области оборудования для восстановления аккумуляторов за последние 5 лет.Имея более 500 довольных и постоянных клиентов на всех континентах мира, мы можем сказать, что мы являемся ведущим поставщиком оборудования на сегодняшнем рынке.
Благодаря технологии регенерации аккумуляторов вы можете использовать свои аккумуляторы дольше и сэкономить много CO2. Таким образом, регенератор на способствует лучшему окружению .
Наша технология десульфатации аккумуляторов специально разработана для анализа, регенерации и восстановления всех типов свинцово-кислотных аккумуляторов, у нас есть очень хорошие рекомендации в различных отраслях промышленности.Погрузочно-разгрузочные работы — наш самый большой рынок с такими известными брендами, как Linde и Toyota, которые купили несколько машин для использования их официальными дилерами.
Ознакомьтесь с нашими отзывами о средствах для восстановления аккумуляторов.
Дополнительная техническая информация содержится в нашем каталоге Energic Plus®.
Battery Sitter Разрушители мифов и важные факты — База знаний BatteryGuy.com
Battery Sitter — это зарядное устройство, которое может работать с широким спектром аккумуляторов.
Слишком хорошо, чтобы быть правдой? Узнайте больше, пока мы Myth Bust!
Миф № 1: Высоковольтный режим десульфатации Battery Sitter может повредить электронику автомобиля, если он подключен к установленной батарее.
Факт №1: Режим высоковольтной десульфатации аккумуляторного блока не может включиться, если обнаружены электроника / проводка автомобиля.
При подключении к батарее режим десульфатации может включаться только , если в батарею не поступает ток при напряжении заряда до 14 В .
Напряжение сульфатированной батареи первоначально обычно находится в диапазоне от 2 до 6 В. Электроника автомобиля требует для работы более высокого напряжения, поэтому, если аккумулятор в этом состоянии все еще подключен к автомобилю, электроника не может быть активной.
Даже схема ЖК-дисплея будет потреблять несколько миллиампер, если приложено напряжение, и, обнаружив это, ситтер батареи перейдет в нормальный режим зарядки с максимальным напряжением зарядки 14,3 В.
ВАЖНАЯ ИНФОРМАЦИЯ: Для эффективного обессеривания аккумуляторной батареи ее необходимо отсоединить от проводки транспортного средства перед подключением к зарядному устройству для аккумуляторных батарей .
Миф № 2: После сульфатирования аккумулятор становится бесполезным, и его следует заменить.
Факт №2: Это неправда!
Аккумуляторы обладают высоким сопротивлением зарядке, которое не может преодолеть обычное (так называемое) интеллектуальное зарядное устройство. Обычно говорят, что батарея разряжена и нуждается в замене, и именно так этот миф поддерживается.
Избыточно разряженные (т. Е. Сульфатированные) VRLA / (включая тип MF) герметичные батареи часто развивают внутреннее сопротивление, слишком высокое, чтобы его можно было преодолеть при нормальных напряжениях заряда, что требует начального уровня заряда высокого напряжения (до 25 В) в контролируемых условиях для обратного высокое внутреннее сопротивление, вызванное сульфатированием пластин.
Уникальный автоматический режим обессеривания аккумуляторной батареи работает следующим образом: как только поставщик аккумуляторной батареи определяет, что аккумулятор сульфатирован, он подает напряжение примерно до 20 В при контролируемом низком токе в течение максимального периода 2 часа, чтобы восстановить аккумулятор до степень, что он снова может принимать заряд, используя более обычный алгоритм зарядки. Как часть этого, восстановление продолжается с последующей уникальной стадией зарядки и проверки, которая удаляет оставшиеся кристаллы сульфата с пластин.
Тест удержания заряда, который следует за этим этапом, подтверждает, была ли батарея восстановлена надлежащим образом до того, как начнется долгосрочное обслуживание «цикл режима плавающего заряда».
Зарядное устройство Battery Sitter обладает уникальной способностью десульфатировать и безвозвратно восстанавливать аккумуляторы, которые были запущены или глубоко разряжены.
Однако не каждую «мертвую» батарею можно десульфатировать, и десульфатированную батарею нельзя восстановить до 100% от ее прежней способности.
Когда аккумулятор сульфатируется, пластины могут быть повреждены / изношены.Степень повреждения зависит от того, насколько глубоко аккумулятор был разряжен, как долго он оставался в таком состоянии и при какой средней температуре.
Тепло — большой убийца свинцово-кислотных аккумуляторов. Когда аккумулятор разряжен, электролит переходит из сернокислотного состояния в сульфат свинца и воду. В то время как обычная аккумуляторная кислота замерзает при температуре значительно ниже точки замерзания воды, вода, образующаяся при разряженной аккумуляторной батарее, замерзает при температуре ниже 32 ° F / 0 ° C и расширяется, что приводит к изгибу и деформации пластин или, в худшем случае, к потрескавшемуся корпусу.
При температуре выше 95 ° F / 35 ° C вода испаряется, и чем больше воды испаряется, тем выше концентрация сульфата свинца и тем ниже вероятность эффективного восстановления.
Таким образом, степень эффективности восстановления зависит от того, как скоро после того, как батарея сульфатируется, она десульфатируется и перезаряжается.
Тем не менее, OptiMate, производитель Battery Sitter, получил письма от ряда пользователей, свидетельствующие об эффективном восстановлении разряженных (и считавшихся мертвыми) батарей в течение двух лет.
Миф № 3: Система зарядки автомобиля будет заряжать глубоко разряженный аккумулятор.
Факт № 3: Зарядная система транспортного средства рассчитана на подачу питания в электрическую систему с напряжением, не превышающим 14,5 В.
Напряжение является установленным параметром и не обязательно подразумевает какой-либо ток, так как это зависит от сопротивления батареи. Таким образом, система зарядки транспортного средства не будет обеспечивать достаточный заряд, чтобы эффективно обратить вспять сульфатирование в глубоко разряженной батарее, которая развила высокое сопротивление из-за степени сульфатирования.Это означает, что аккумулятор всегда будет вызывать проблемы с запуском, обычно в самое неудобное время. Сульфатирование похоже на вирус: если его не остановить, он распространяется, поэтому оставленный в таком состоянии аккумулятор должен прожить недолго.
Миф № 4: Просто добавьте кислоту в новую батарею, и она готова к работе.
Факт №4: Конечно, если вам нужна батарея, которая будет обеспечивать от 70 до 80% своей емкости и иметь короткий срок службы.
Аккумуляторы, которые не были должным образом подготовлены перед установкой на транспортное средство, обычно выходят из строя на ранней стадии, часто сразу после истечения срока гарантии, или приводят к проблемам с запуском транспортного средства, когда вам совсем не нужна помощь.
ПЕРЕД установкой в автомобиль новый аккумулятор следует залить чистой аккумуляторной кислотой (разбавленная серная кислота правильной плотности для аккумулятора — аккумуляторная кислота для герметичных мотоциклетных аккумуляторов «MF» имеет более высокую плотность, чем стандартная аккумуляторная кислота) и оставить постоять не менее 30 минут (чем больше батарея, тем дольше она должна стоять), а затем полностью зарядить до рекомендованного напряжения. Первоначальная активация аккумулятора определяет, насколько хорошо и как долго он будет продолжать работать.
Миф № 5: Заряженные и заряженные на заводе аккумуляторы не нуждаются в подзарядке и всегда готовы к работе.
Факт № 5: ВСЕ аккумуляторы саморазряжаются, быстрее в неблагоприятных температурных условиях (ниже 32 ° F / 0 ° C, выше 95 ° F / 35 ° C) и чем больше разряжается аккумулятор, тем больше образуется сульфата свинца.
Если оставить его свободно плавать в электролите, образуются кристаллы, которые прикрепляются к пластинам, вызывая дальнейший разряд, который, в свою очередь, создает больше сульфата свинца ……
Дело в том, что хранящиеся батареи следует поддерживать полностью заряженными или, по крайней мере, периодически перезаряжать, чтобы оставаться на 100% эффективными.
Миф № 6: Чем больше батарея, тем выше номинальный ток у зарядного устройства, в противном случае оно не будет обслуживать батарею.
Факт № 6: Для обслуживания батареи без повреждения или потери электролита критическим фактором является напряжение, а не ток.
Когда аккумулятор полностью заряжен, ему требуется несколько миллиампер, чтобы преодолеть собственное сопротивление (что вызывает саморазряд). Подключенные устройства, такие как сигнализация, бортовой компьютер и т. Д., Могут увеличивать потребляемый ток
, но он все равно должен оставаться в низком диапазоне миллиампер.
Миф № 7: Подойдет любое «ремонтное» зарядное устройство; все они поддерживают батареи так же хорошо, как и другие.
Факт № 7: На рынке имеется ряд интеллектуальных зарядных устройств с контролируемым режимом обслуживания, которые, вероятно, будут работать, если у вас есть батарея с крышкой заливной горловины (батарея, в которую можно доливать дистиллированную воду).
Однако автоматические интеллектуальные зарядные устройства, как правило, не предназначены для перезарядки аккумуляторов, для которых подходит минимальное значение поддерживающего напряжения заряда, то есть аккумуляторы с крышкой заливной горловины, для которых требуется длительное техническое обслуживание с напряжением от 13.
1 и 13,6 В (в зависимости от температуры хранения). Вот почему в большинстве интеллектуальных зарядных устройств рабочее напряжение установлено на уровне 13,2 В.
Однако герметичные батареи AGM / VRLA (включая тип MF) требуют поддерживающего напряжения минимум 13,5 В, чтобы оставаться на уровне 100%. Это означает, что герметичные аккумуляторы AGM / VRLA (включая тип MF) недозаряжаются большинством интеллектуальных зарядных устройств во время длительного обслуживания. В конечном итоге это приводит к разрядке аккумулятора.
В любой батарее с хроническим недозарядом медленно развивается сульфатирование, что сокращает срок ее службы.
Подставка для аккумуляторов разработана специально для ухода за всеми типами аккумуляторов. Его поддерживающее напряжение в режиме обслуживания установлено на 13,6 В для надлежащего обслуживания современных герметичных батарей, но не является чрезмерным для традиционных типов крышек заливных горловин. Кроме того, ограниченный цикл обслуживания няни для батарей (30 минут работы, 30 минут перерыва) позволяет батареям наливной крышки остывать в течение половины времени и тем самым значительно сокращает потери воды.
Во время 30-минутного перерыва цепь ситтера батареи проверяет потери тока из-за паразитных нагрузок, таких как сигналы тревоги, устаревшая проводка, изношенные контакты и т. Д.Если какая-либо такая потеря приводит к снижению заряда батареи до уровня ниже
12,3 В, СЛАБЫЙ светодиодный индикатор установщика батареи предупредит об этом, в то время как цепь будет продолжать перезаряжаться и поддерживать батарею.
Миф № 8: После полной зарядки аккумулятор не должен заряжаться снова, пока напряжение не упадет ниже определенного уровня.
Факт № 8: Свинцово-кислотные батареи служат дольше всего, если их поддерживают на полностью заряженном уровне, особенно когда они не используются.
Итак, ключ к тому, как долго он работает, в основном зависит от того, как обращаться с батареей, когда она не используется.Полностью заряженный аккумулятор обычно сохраняет достаточный заряд в течение месяца, если он не нагревается и если не подключены внешние устройства для отвода тока, или если потребление тока из-за сигнала тревоги автомобиля, компьютера и т.
Тем не менее, рекомендуется, чтобы аккумулятор любого транспортного средства, оснащенного сигнализацией, компьютером и т. Д., И оставленный на длительное время простаивать, поддерживался хорошим зарядным устройством для обслуживания.
Батареи имеют ограниченный срок службы. Если зарядное устройство позволяет батарее циклически переключаться между разряженной и полной зарядкой, это сокращает общий срок службы батареи.Некоторые интеллектуальные зарядные устройства обеспечивают очень низкий ток (всего 10 мА), которого часто недостаточно для работы с паразитными нагрузками (сигнализация, устаревшая проводка, мигающий свет, велосипедный компьютер) в современных транспортных средствах. Некоторые интеллектуальные зарядные устройства перейдут от технического обслуживания к сильноточной зарядке только после того, как напряжение упадет до уровня ниже 12,5 В, а в некоторых случаях даже до 12,2 В. При 12,5 В герметичный аккумулятор AGM / VRLA (включая тип MF) заряжен только на 60%! Представляете, хотите ли вы сейчас покататься?
Ситтер батареи обеспечивает до 600 мА при 13.
6 В в течение 30 минут в режиме обслуживания, затем в течение следующих 30 минут проверяет, может ли аккумулятор поддерживать свой заряд. За этим периодом, в свою очередь, следует следующий 30-минутный период, в течение которого аккумулятор снова будет заряжаться.
Этот цикл гарантирует, что ток, потребляемый сигнализацией, компьютером и / или паразитная потеря тока через устаревшую проводку, никогда не приведет к падению заряда исправной батареи ниже 95% от полного заряда.
Купите зарядное устройство для аккумуляторных батарей (2.5Ah-32 Ah).
Чтобы увидеть исходную статью Power-Sonic, щелкните здесь.
Самый продаваемый аппарат для восстановления батарей Rejuvinator Desulfator
Технологии никогда не стоят на месте, и этот аккумулятор для ремонта не исключение. Battery Extra — это электронный восстановитель аккумуляторов и десульфатор аккумуляторов, предназначенный для восстановления и омоложения СВИНЦОВЫХ АККУМУЛЯТОРОВ, обычно используемых в автомобилях, тележках / багги для гольфа, вилочных погрузчиках, лодках, домах на колесах, автодомах, мобильных транспортных средствах, больших грузовиках, электромобилях, в режиме ожидания блоки, солнечные и ветряные системы, сульфатированные.
У нас есть 5 отдельных моделей, которые будут работать с любыми свинцово-кислотными аккумуляторами или аккумуляторными батареями напряжением от 12 до 120 вольт и емкостью до 3000 Ач. Это также продлит срок службы новых или хороших батарей.
Каждая модель десульфатора Battery Extra изготовлена и проверена на ЭМС в соответствии с мировыми стандартами, поэтому не будет мешать работе других электронных устройств, которые вы могли установить. Их очень просто установить с помощью прилагаемых разъемов.
Мы настолько уверены в способности Battery Extra увеличить емкость ваших аккумуляторов, что предлагаем вам 100% гарантию возврата денег в течение 90 дней, включая расходы на возврат.Таким образом, вы получаете бесплатную пробную версию нашего продукта, без всяких «если» и «но». Если это не сработает для вас, мы вернем вам ваши деньги. Кроме того, на каждый десульфатор предоставляется трехлетняя гарантия. Если ваш дополнительный аккумулятор выйдет из строя по какой-либо причине, мы отремонтируем или заменим его бесплатно.
Это не краткосрочное улучшение; после того, как ваши батареи будут восстановлены, оставив устройство присоединенным, оно продолжит работать, существенно продлив срок службы ваших батарей, поддерживая их в отличном состоянии.
Этот продукт работает; Смотрите комментарии клиентов на нашей странице отзывов, теперь вы можете попробовать это сами.
Примечание: Battery Extra не является зарядным устройством; он работает вместе с имеющимся у вас зарядным устройством, чтобы поддерживать ваши батареи в отличном состоянии.
Почему мне поможет дополнительная батарея?
Замена батарейки стоит больших денег, и всем известно, что батарейки со временем изнашиваются. Большинство людей не знают, что более 70% свинцово-кислотных аккумуляторов выходят из строя из-за накопления сульфата в элементах, а не из-за их износа.Накопление сульфатов увеличивает внутреннее сопротивление батареи, снижает ее емкость и приводит к преждевременному выходу батареи из строя.
Сульфатированные батареи теперь можно успешно восстановить, сэкономив на дорогостоящей замене. Вы также можете предотвратить накопление сульфата на новых батареях, что может удвоить срок их службы.
Основными причинами накопления сульфата на элементах свинцово-кислотных аккумуляторов являются: аккумуляторы слишком долго находятся между зарядками, хранение аккумуляторов без зарядки, недозаряд аккумуляторов, низкий уровень электролита и неправильные уровни зарядки.
Проблема накопления сульфата в свинцово-кислотных аккумуляторах известна давно, и производители зарядных устройств для аккумуляторов добавляют так называемые «импульсные цепи» к своим высококлассным зарядным устройствам, чтобы помочь решить эту проблему, называя их зарядными устройствами. условия и взимание за них очень высоких цен.
Вы также увидите эти импульсные схемы или генераторы, рекламируемые примерно по цене от 15 долларов США (20 фунтов стерлингов). Эти очень недорогие устройства, как правило, построены на схемах возрастом от 15 до 20 лет (антиквариат в электронном выражении), которые можно бесплатно загрузить в Интернете.
, они могут немного помочь, но не решают проблему полностью.Большинство этих устройств с импульсной схемой посылают в батарею ток высокого напряжения, который разрушает часть сульфата, накопившегося на положительной пластине батареи, но генерируемые ими выбросы высокого напряжения также повреждают батарею в долгосрочной перспективе.
Если у вас есть какие-либо вопросы по использованию Battery Extra или вам просто нужен совет или помощь с вашими батареями или аккумулятором, вы можете просто отправить нам электронное письмо по адресу [email protected], позвонить нам или использовать нашу контактную форму.
Нажмите, чтобы посетить страницу продуктови выберите модель, которая
подходит для вашей конкретной батареи
Видео об использовании Battery Extra, размещенные нашими клиентами на YouTube
Glen с использованием Battery Extra EX02
Батареи Глена теряли емкость, и при осмотре он обнаружил, что пластины батареи были сульфатированы, он попытался исправить ситуацию, выполнив пару выравнивающих зарядов, это не помогло, и он опубликовал видео своей проблемы на YouTube.
Один из его подписчиков предложил ему попробовать установить дополнительный аккумулятор. Поэтому Гленн решил попробовать, это отредактированное видео, которое он опубликовал, демонстрирующий результаты использования Battery Extra на его солнечной батарее в течение 3 недель.
Glenn никак не связан с Battery Extra Ltd., кроме как в качестве клиента. Для получения полной информации обо всех моделях Battery Extra посетите наш
страницу товаров.
Чтобы посмотреть полное видео и другие видео Глена, НАЖМИТЕ ЗДЕСЬ
Кристофер использует Battery Extra EX01
Кристоферу, нашему клиенту в Лагосе, принесли старую 12-вольтовую батарею, чтобы попытаться ее восстановить, она была на низком уровне воды и показывала только 4 вольта, и он подумал, что восстановить ее будет невозможно, но он попробовал.
тем не мение.Это отредактированное видео, размещенное им на YouTube, демонстрирующее результаты после использования Battery Extra.
Кристофер никак не связан с Battery Extra Ltd., кроме как в качестве клиента. Для получения полной информации обо всех моделях Battery Extra посетите наш страницу товаров.
Чтобы посмотреть полное видео и другие видео Кристофера, НАЖМИТЕ ЗДЕСЬ
Как работает Battery Extra
Battery Extra был разработан для полной очистки пластин от всех скопившихся кристаллов сульфата без необходимости в разрушительных скачках высокого напряжения и их возвращения в полностью рабочее состояние.Это также устраняет накопление сульфатов на новых батареях, поддерживая их в отличном состоянии и обеспечивая максимально возможный срок службы. Он работает как на этапе зарядки, так и на этапе разрядки аккумулятора.
Battery Extra можно постоянно прикрепить к любой свинцово-кислотной батарее или аккумуляторному блоку. Он потребляет небольшое количество энергии от батареи, чтобы продлить срок службы новых батарей. Он также восстанавливает многие слабые или старые батареи, которые считаются разряженными или нуждаются в замене. В качестве альтернативы вы можете десульфатировать одну неисправную батарею или батарею, а затем просто переместить ее к следующей батарее
Battery Extra работает, создавая широкий диапазон частотных сигналов низкого напряжения, которые предназначены для растворения кристаллов сульфата, которые накапливаются на свинцово-кислотный аккумулятор.Именно это накопление сульфата снижает емкость батарей. Осторожное растворение кристаллов сульфата в электролите снижает внутреннее сопротивление аккумулятора и увеличивает удельный вес. Это гарантирует, что вы сохраните или вернете свои батареи до максимальной емкости. Он работает без специального зарядного устройства или внешнего источника питания.
Battery Extra будет работать со всеми типами и марками свинцово-кислотных аккумуляторов, включая GEL, AGM, Maintenance Free, Deep Cycle, Sealed и Leisure.В зависимости от состояния батарей это может занять от пары циклов до 20 и более.
Хотя Battery Extra успешно восстанавливает все сульфатированные батареи, он не восстанавливает батареи с поврежденными или высохшими элементами.
В дополнение к восстановлению сульфатных батарей, установив Battery Extra на вашу батарею или батарейный блок, вы можете продлить срок службы хороших батарей.
Десульфатор батареи Battery Extra не может восстанавливать батареи с закороченными или поврежденными элементами.Мы рекомендуем вам проверить наличие поврежденных элементов перед использованием Battery Extra.
Бесплатная техническая поддержка
Когда вы покупаете у нас десульфатор Battery Extra, вы не просто покупаете продукт, вы покупаете наш технический опыт, вы получаете поддержку инженеров с многолетним опытом в разработке и производстве батарей , а также передовые системы управления батареями.
Помимо десульфатора батареи Battery Extra, наши специалисты разработали и построили системы управления батареями для портативных устройств и многих различных электромобилей, включая велосипеды, автомобили и мотоциклы.
Если у вас есть какие-либо технические вопросы о Battery Extra или вам просто нужен совет или помощь с вашими аккумуляторами или аккумулятором, просто отправьте нам электронное письмо по адресу [email protected], позвоните нам или воспользуйтесь нашей контактной формой.
ПОСЕТИТЬ СТРАНИЦУ ПРОДУКЦИИОбратите внимание: десульфатор Battery Extra не является зарядным устройством для аккумулятора, он работает в сочетании с существующей системой зарядки.
РЕАЛЬНЫХ КЛИЕНТОВ,
РЕАЛЬНЫХ ОТЗЫВОВ
36/48 тележки для гольфа
«После 12 раундов и перезарядки мои трояны 2012 года снова как новые. Отлично.С тех пор я также заказал еще 3 этого продукта для друзей и рекомендовал этот продукт многим другим, кто заказал «
Keith, Queensland
» Привет, спасибо за Battery Extra 36/48, он работает нормально и спас мою коляску для гольфа.
батареи. Это еще один заказ на 12/24 для моей сестры, так как она была очень впечатлена, так что все хорошо. Спасибо «
Лес, Новый Южный Уэльс.
» Сэкономил мне состояние, это была моя последняя надежда, прежде чем я заказал новый комплект батарей a ++++++ ».
Тони, Англия
СОЛНЕЧНЫЕ БАТАРЕИ
«Ровно 2 месяца с тех пор, как я установил дополнительный десульфатор батареи.Похоже, Battery Extra живет за счет своей рекламы. Дисбаланс батареи кажется исправленным, и я заметил, что аккумуляторная батарея лучше держит заряд. Срок службы батареи увеличился, и LVD ATS не срабатывает почти две недели. Чудо сверхработанной батареи «
Froilan
» Ваши десульфаторы отлично работают на старых банках солнечных батарей моих клиентов «
Джефф, Филиппины
» Я управляю автономной мастерской, я думал, что мой аккумулятор 2006 года разрядился, но все еще в порядке- — ха-ха, это показало мне, насколько я ошибался, их жизнь без резервного питания на 24 В увеличилась почти вдвое, а время работы до отключения инвертора удвоилось.
Превосходный продукт, я полностью поражен. «
Робин, Шотландия
» Я использую его (на своем солнечном аккумуляторе) уже несколько месяцев. Цифровая индикация четкая и видна из другого конца комнаты. Это устройство хорошо сделано, прочно, его легко подключить и настроить. В итоге, я очень доволен этим десульфатором и этой компанией, они очень полезны, и если вы обратитесь к ним с вопросами, они ответят вам ».
Wretha Texas
Дома на колесах и кемпинга
«Я рад подтвердить, что устройство вернуло некоторые сильно сульфатированные батареи примерно до 80%, и поэтому мы очень довольны.«
Caravan and Camping Club UK
» Я был готов заменить 3 батареи, предполагая, что они неисправны и стоят более 140 долларов США каждая. Успешно омолодил все три батареи. Спасибо за хороший продукт «
John, Texas
» Я использую 2 таких устройства в течение последних 6 месяцев.
Один из них подключен к аккумуляторной батарее моего автодома, а другой — к аккумуляторным батареям для отдыха. Всем трем батареям не менее 3 лет, и они были улучшены за счет использования устройств, жестко подключенных к цепям аккумуляторных батарей.»
John, UK
АККУМУЛЯТОРЫ НА 12 В
«Клиент принес две сильно разряженные батареи. Одна была на 12,2 В, а другая — на 8,01 В. Мы поместили их в зарядное устройство, подключили десульфатор батареи к каждой батарее и использовали контроллеры заряда в качестве нагрузки. Десульфатор и контроллер заряда служили небольшими нагрузками для разряда аккумуляторов.Сегодня мы проверили их с помощью двух дрелей суммарной мощностью 700 Вт, и они оба работают нормально.«
Christopher
» Я немного скептически отнесся к этому, но это уже сэкономило 2 дорогие батареи.
«Roger. UK
» Прошлым летом я купил новый аккумулятор для своей машины. В течение недели я мало езжу на машине, а старого аккумулятора хватило ненадолго. Недавно моя «новая» батарея не выдерживала заряда от одного уик-энда до следующего. При цене от 100 фунтов стерлингов за аккумулятор для моей машины мне было нечего терять, попробовав этот «восстановитель». Подключил и нет никаких сомнений, что аккумулятор на моей машине оживил.Я не знаю, как это работает; но это так. Моя машина — бензиновая Ауди А4 1.6 1999 года выпуска; и это устройство не повредило мою машину. »
J.R. Richardson
« Я купил это устройство, так как у меня на тракторе была свинцово-кислотная аккумуляторная батарея, которая не использовалась слишком часто, но не запускалась после зарядки аккумулятора. Это был либо этот, либо новый аккумулятор, и с 60-дневной гарантией, безусловно, стоит попробовать. Я использовал устройство с зарядным устройством более 7 дней. По другим причинам я потом оставил аккумулятор в тракторе на месяц, потом попробовал, с первого раза завелась.
Следовательно, безусловно, положительный эффект; как долго это продлится я не знаю.
После получения устройства я отправил электронное письмо их техническому отделу с парой вопросов и в течение дня получил очень подробный ответ от человека, который определенно знал свое дело.
Обновление 1 октября 2015 г. — Аккумулятор постоянно запускал трактор без дальнейшей автономной зарядки. Определенно оказал положительный и продолжительный эффект ».
Gerry. Ирландия
Устройство для восстановления десульфатора солнечных батарей для больших аккумуляторных батарей
Ремонт и восстановление аккумуляторных батарей стало проще.Более 70% свинцово-кислотных аккумуляторов преждевременно выходят из строя из-за плохого обслуживания и сульфатирования пластин аккумулятора. Теперь вы можете сохранить и восстановить эти батареи или просто предотвратить это.
Инженеры Battery Extra в Соединенном Королевстве потратили более двух лет на разработку аккумуляторного десульфатора Battery Extra EX02 12-120-800, это уникальный продукт, предназначенный для обслуживания и восстановления крупных свинцово-кислотных аккумуляторных батарей, обычно находящихся в автономном режиме.
аккумуляторные батареи, высоковольтные электромобили и резервные аккумуляторные батареи, при этом сохраняя способность работать от небольших низковольтных батарей.Ни одно другое устройство для ремонта или обслуживания аккумуляторов не соответствует техническим характеристикам этого элемента.
Это самая последняя разработка в продуктах для регенерации аккумуляторов, помещенная в алюминиевый коррозионно-стойкий корпус, предназначенный для отвода тепла, выделяемого в процессе рекуперации. Battery Extra создает гораздо более широкий диапазон частотных импульсов и при более низком напряжении, чем любые другие продукты, рекламируемые в Интернете. Battery Extra не является зарядным устройством; он работает вместе с имеющимся у вас зарядным устройством.Он полностью протестирован и соответствует нормам безопасности ЕС по электромагнитной совместимости, поэтому он не может повлиять на работу любого другого электронного устройства, установленного в вашей аккумуляторной системе. Это испытание проводилось ETS в Великобритании.
Уникально он будет работать с аккумуляторными батареями от 12 до 48 вольт до 3000 Ач и с аккумуляторными батареями от 60 до 120 В до 1500 Ач.
Для блоков от 12 до 48 В и до 1500 Ач см. Наш продукт меньшей емкости EX02 12-48-400.
Почему автономные солнечные батареи страдают от сульфатирования, сокращающего срок службы
Автономные солнечные батареи особенно чувствительны к сульфатированию аккумуляторов.Во время разряда аккумулятора серная кислота расходуется, и на пластинах может образовываться сульфат свинца. При полной зарядке аккумулятора процесс обратный. Если аккумулятор не полностью заряжен и остается в частично разряженном состоянии, этот сульфат свинца превратится в твердые кристаллы. Этот процесс, называемый «сульфатированием свинца», вызывает увеличение внутреннего сопротивления батареи и снижает способность снижать удельный вес и приводит к преждевременному выходу из строя. Сульфатирование из-за недостаточной зарядки аккумуляторной батареи является основной причиной отказа аккумуляторов в солнечных системах.
Нормальная зарядка аккумулятора преобразует сульфат обратно в активный материал, если аккумулятор полностью заряжается перед каждым использованием. Однако солнечная батарея часто не заряжается полностью, прежде чем она будет запущена. Это может быть связано с малым размером панелей или плохими погодными условиями. Чтобы попытаться решить эту проблему, многие контроллеры заряда солнечных батарей используют программу автоматического выравнивания, по сути, контролируемую избыточную зарядку. В зависимости от модели эта программа может быть предварительно настроена на работу, скажем, раз в месяц, или может быть установлена пользователем вручную.В любом случае это нормально, если программа работает в солнечный день, когда количество потребляемой энергии может полностью зарядить аккумулятор плюс дополнительный перезаряд. К сожалению, это часто не так.
Как контролировать накопление сульфатов.
За прошедшие годы было разработано множество устройств для контроля или устранения накопления сульфата на пластинах свинцово-кислотных аккумуляторов.
Справедливо сказать, что некоторые из них работают, а многие — нет, а те, которые работают, обычно предназначены для одиночных батарей или небольших батарейных блоков.Теперь есть 100% решение проблемы для больших батарейных блоков. Установите десульфатор Battery Extra EX02 на свои батареи, он будет работать постоянно, растворяя сульфат, накопившийся как на отрицательной, так и на положительной пластинах.
Battery Extra EX02 потребляет небольшое количество энергии, которое ему необходимо, от самих батарей, создавая широкий диапазон частотных сигналов в сочетании с импульсом напряжения и отправляя их в батарею, они предназначены для постепенного растворения кристаллов сульфата обратно в электролит; это снижает внутреннее сопротивление батареи и увеличивает удельный вес.Это сохранит или вернет аккумуляторы на их максимальную емкость и будет работать полностью независимо от контроллера заряда. Это не краткосрочное улучшение; как только ваши батареи будут восстановлены, они продолжат работать, существенно продлив срок службы ваших батарей, поддерживая их в отличном состоянии.
Мы настолько уверены в качестве и способности Battery Extra улучшать характеристики батарей глубокого разряда, что они предлагают 90-дневную гарантию возврата денег в полном объеме, включая расходы на возврат.Фактически, мы предлагаем бесплатную пробную версию нашего продукта, без всяких «если» и «но». Если десульфатор Battery Extra EX02 не улучшит производительность ваших батарей, мы вернем вам деньги. Кроме того, мы предлагаем расширенную трехлетнюю гарантию на все десульфаторы Battery Extra.
ТЕХНИЧЕСКИЕ ХАРАКТЕРИСТИКИ
— Различные напряжения 12, 24, 36, 48, 60, 72, 84, 96, 108 и 120 вольт
— Автоматическое определение напряжения
— Тройные настройки мощности 200, 400 и 800 мА
— Аккумулятор индикатор напряжения
— Нет необходимости в питании от сети
— Работает как во время цикла зарядки, так и во время разрядки
— Алюминиевый корпус
— Настраиваемое отключение низкого напряжения
— Внутренний вентилятор охлаждения
— Встроенная защита от короткого замыкания
— ЭМС протестировано в соответствии со стандартами ЕС
— Проверено на соответствие CE
— Работает со всеми типами свинцово-кислотных аккумуляторов
— Простая установка с помощью кольцевых соединителей.
Заметные результаты можно увидеть после первых нескольких циклов зарядки и разрядки, но в большинстве случаев для получения всех преимуществ использования Battery Extra требуется больше времени, поэтому мы предлагаем 90-дневную бесплатную пробную версию. Если в течение 90 дней вы не будете впечатлены результатами, мы вернем вам деньги в полном объеме — без вопросов. Попробуйте Battery Extra сегодня.
БЕСПЛАТНАЯ ТЕХНИЧЕСКАЯ ПОДДЕРЖКА
Когда вы покупаете у нас десульфатор Battery Extra, вы не просто покупаете продукт, вы вкладываетесь в нашу техническую поддержку, вы получаете поддержку инженеров с многолетним опытом в разработке и производстве аккумуляторы и передовые системы управления аккумулятором.
Помимо десульфатора батареи Battery Extra, наши специалисты разработали и построили системы управления батареями для портативных устройств и многих различных электромобилей, включая велосипеды, автомобили и мотоциклы.
Если у вас есть какие-либо технические вопросы о Battery Extra или вам просто нужен совет или помощь с вашими аккумуляторами или аккумулятором, отправьте нам сообщение.
Вы можете загрузить руководство пользователя Battery Extra по адресу http://www.recovermybatteries.com/manual-ex02-800.html
GBP 149 фунтов стерлингов.00
214 долларов США
Евро 179,00 €
УСЛОВИЯ ДОСТАВКИ И ОПЛАТЫ
Все заказы отправляются из Великобритании.
Мы отправляем товар в течение одного рабочего дня с момента получения оплаты.
Наши цены включают бесплатную доставку по всему миру приоритетной авиапочтой Royal Mail. Некоторые страны исключены из бесплатной доставки, мы свяжемся с вами, если это так.
Заказы из Великобритании будут отправлены почтой первого класса Royal Mail.
Мы принимаем оплату всеми основными кредитными картами или PayPal через безопасную систему PayPal. Для использования этой услуги вам не требуется иметь учетную запись PayPal.
Мы также принимаем только от клиентов из Великобритании чеки (они будут оплачены перед отправкой) или почтовые переводы.
На все продукты Battery Extra предоставляется 60-дневная гарантия возврата денег, и мы оплатим почтовые расходы. Возврат почтовых отправлений ограничен стоимостью возврата тем же способом, что и мы. 1-й.классные почтовые расходы в Великобритании и стандартная авиапочта из всех других стран. Сумма возмещения будет ограничена стандартной стоимостью пересылки авиапочтой.
Возврат будет выплачен в течение 48 часов с момента получения возвращенного продукта и будет возвращен тем же способом, что и исходный платеж.
Примечание. В зависимости от страны вы можете нести ответственность за уплату импортных пошлин и налогов.
Сульфатация и десульфатация — Battery Boys (352) 643-1241
Сульфатион
Сульфатирование — причина номер один преждевременного выхода из строя аккумуляторной батареи гольфмобиля.Все свинцово-кислотные аккумуляторы для гольф-каров в течение своего срока службы в той или иной степени будут сульфатировать. Аккумуляторы для гольф-каров образуют твердые кристаллы сульфата каждый раз, когда они используются, разряжаются или остаются на хранении и не находятся в заряженном состоянии.
Внутренний саморазряд батареи может вызвать такое состояние всего за три дня при высоких температурах. Хранение батарей при температуре выше 75 градусов по Фаренгейту увеличивает скорость саморазряда и резко увеличивает сульфатацию.Фактически, скорость разряда удваивается, как и сульфатирование, на каждые 10 градусов по Фаренгейту выше 75 градусов по Фаренгейту.
Аккумуляторы, которые не обслуживаются должным образом и могут храниться незаряженными при высоких температурах, будут саморазряжаться и сульфатироваться, и следует ожидать некоторой постоянной потери емкости, расстояния и срока службы. Даже при хранении полностью заряженные аккумуляторы образуют сульфатирование без частой подзарядки.
Батареи, оставленные на хранении, необходимо заряжать достаточно часто, чтобы напряжение аккумуляторной батареи не упало ниже 2.07 вольт / элемент. Мы рекомендуем использовать капельное зарядное устройство со встроенным десульфатором при хранении в теплом / горячем состоянии.
Если вы хотите, чтобы ваши батареи обеспечивали наилучшую производительность и максимально долгий срок службы, предохраняйте их от вредного сульфатирования, заряжая их сразу после каждого использования (даже коротких поездок) и используйте капельное зарядное устройство со встроенным десульфатором. в сочетании с зарядным устройством для повседневного обслуживания, особенно при длительном хранении в тепле.
Десульфатация
Сульфатирование, основная причина преждевременных отказов аккумуляторов, можно безопасно обратить вспять с помощью электронного устройства, которое производит высокочастотные электронные импульсы, называемого десульфатором.Электронные десульфаторы — самый безопасный и эффективный способ уберечь батареи от вредного сульфатирования.
Наиболее эффективные десульфаторы охватывают широкий диапазон частот, что гарантирует безопасное растворение как старого, так и вновь образовавшегося сульфатирования в кратчайшие сроки. Использование десульфатора с фиксированной частотой может удалить некоторые, но не все, особенно давно установившиеся, затвердевшие кристаллы сульфата.![]()
В десульфаторе Battery Minder используется поистине уникальный запатентованный метод, который растворяет сульфаты, а не просто встряхивает их.Потенциальное повреждение пластин аккумулятора, называемое отслаиванием, которое снижает емкость и срок службы аккумулятора, почти полностью устраняется с помощью лучших десульфаторов, генерирующих правильный диапазон частот и избегая высоких напряжений.
Серная кислота, основной ингредиент кристаллов сульфата, может затем легко вернуться в электролит во время десульфатирования. Это немедленно увеличивает удельный вес батареи (отношение кислоты к воде), позволяя пластинам батареи принимать более полный заряд, увеличивая емкость батареи и дальность действия тележки.В этом процессе не происходит потери электролита, и это происходит в кратчайшие сроки без образования вредного чрезмерного тепла.
(PDF) Десульфатация свинцово-кислотного аккумулятора высокочастотным импульсом
Десульфатация свинцово-кислотного аккумулятора
высокочастотным импульсом
Wuttibhat Jamratnaw
Кафедра электроники и компьютерных технологий
Факультет промышленной технологии
Loei Университет Раджабхат, Лои 42000 Таиланд
jwuttikrai @ live.
com
Реферат: Свинцово-кислотные аккумуляторы широко используются в промышленности
из-за их высокого КПД и низкой стоимости. Одним из основных недостатков свинцово-кислотных аккумуляторов
является сульфатирование, которое снижает эффективность аккумуляторов
. Сульфат приводит к повышению внутреннего сопротивления
и снижению емкости. В статье представлена десульфатация свинцовых кислотных аккумуляторов
с использованием высокочастотного импульса. Результаты
показали, что после зарядки свинцово-кислотной батареи высокочастотным импульсом
батарея имела более низкое внутреннее сопротивление.Напряжение полностью заряженной батареи
и ток холодного пуска были выше,
, что привело к лучшей производительности батареи.
Ключевые слова: компонент; свинцово-кислотная батарея; десульфатор; управление зарядным устройством
I. ВВЕДЕНИЕ
Экологическая проблема является серьезной проблемой, с которой сегодня сталкивается мир
, например, глобальное потепление или стихийные бедствия
.
Люди больше обеспокоены и осознают важность окружающей среды
для их жизни.В результате, как и многие проекты «зеленой»
, «зеленая энергия» также была принята во внимание [1].
Солнечная электроэнергия — пример зеленой энергии. Использование солнечной энергии
для производства электроэнергии сейчас популярно, потому что она является чистой и экологически чистой. Однако ограничение
солнечной электроэнергии является ее нестабильным производством, поскольку
энергия не может производиться в ночное время. Следовательно,
для непрерывного и стабильного использования солнечной энергии необходим
для накопления энергии, то есть аккумуляторной батареи.Батареи популярны с солнечными элементами
, в основном свинцово-кислотными батареями из-за их высокой эффективности
, низкой стоимости и способности обеспечивать высокие импульсные токи,
, что означает, что элементы имеют относительно большую мощность —
соотношение веса.
Тем не менее, основной проблемой, которая может возникнуть в свинцово-кислотных аккумуляторах
, является сульфат, который возникает из-за неправильной зарядки и разрядки
. Сульфат приводит к снижению эффективности батареи
, более высокому внутреннему сопротивлению, небольшой доле нормального тока разряда
, увеличению времени зарядки, неполной зарядке
, повышению температуры батареи и так далее.Существует
различных методов десульфатации, например, химический процесс
, отвечающий за функцию свинцово-кислотных аккумуляторов, имеет
несколько конкурирующих химических процессов, протекающих в элементе. Наиболее знакомый и желательный процесс
— это производство электрического тока
за счет ионного обмена в кислотных электролитохимических и электрических методах
[2,3,4].
Эта статья была нацелена на разработку десульфатации свинцово-кислотных аккумуляторов
с помощью высокочастотного импульса, при котором высокочастотные напряжения посылали
в аккумулятор.
Частота напряжений была равна
, резонансная частота молекулы сульфата вызывала колебания
в молекулах сульфатной соли, заставляя молекулы сульфата
возвращаться в раствор сернокислого электролита.
II. СВИНЦОВО-КИСЛОТНАЯ БАТАРЕЯ
A. Принцип работы свинцово-кислотных аккумуляторов [2]
Принцип работы, по сути, представляет собой химическую реакцию.
Показано:
𝑃𝑏𝑂 + 2𝐻𝑆𝑂 + 𝑃𝑏 ⇌ 2𝑃𝑏𝑆𝑂 + 2𝐻𝑂
Когда аккумулятор находится в разряженном состоянии, активные материалы
положительного электрода, диоксид свинца, будут преобразованы в сульфат свинца
.Точно так же отрицательный электрод, который состоит из свинца
, также будет преобразован в сульфат свинца. Электролит, серная кислота
, будет израсходован в результате реакции с активными материалами
. Уравнения электродных реакций положительного электрода
и отрицательного электрода в разряженном состоянии показаны ниже
.
Положительный: 𝑃𝑂 + 4𝐻 + 2𝑒⇌ 𝑃𝑏 + 2𝐻𝑂
Отрицательный: 𝑃𝑏 ⇌ 𝑃𝑏 + 2𝑒
Когда аккумулятор находится в состоянии зарядки, сульфат свинца будет
быть преобразованы обратно в активные материалы.
Положительный: 𝑃𝑏𝑆𝑂 + 2𝐻𝑂 ⇌ 𝑃𝑏𝑂 + 𝐻𝑆𝑂
+ 3𝐻 + 2𝑒
Отрицательный: 𝑃𝑏𝑆𝑂 + 𝐻⇌ 𝑃𝑏 + 𝐻𝑆𝑂
Теоретически свинцово-кислотный батарея
может использоваться в течение очень долгого времени, если уравнение химической реакции, показанное в уравнении (1), может полностью протекать. Показано, что химическая реакция
, протекающая в свинцово-кислотных аккумуляторах, в некотором смысле обратима. Как результат
, сульфат свинца будет постепенно кристаллизоваться и осаждаться на
электродах.Это явление известно как сульфатирование. Это
обычно приводит к короткому сроку службы свинцово-кислотных аккумуляторов [5].
B. Сульфатирование [6]
Когда свинцово-кислотные аккумуляторы подвергаются недостаточной зарядке
во время нормальной работы, они препятствуют перезарядке;
сульфатные отложения в конечном итоге расширяются, растрескивая пластины, а
разрушает аккумулятор.

ru
Идеально подойдет модель с советского автомобиля.
Снова оставляем аккумулятор заряжаться на 8-9 часов;
Следом вновь нагружаем аккумулятор.
Далее остается собрать батарею обратно, залить электролит и зарядить аккумулятор;
com 
