Что такое десульфатация аккумулятора и как произвести её в домашних условиях
Полностью заряженная батарея автомобиля отказалась заводить мотор? Для большинства автомобилистов это может стать причиной для приобретения нового аккумулятора. Однако проблема может скрываться не в серьезной поломке, а в сульфатации.
Покрытие пластин налетом солей свинца и снижение, таким образом его емкости, не дает возможности извлечь достаточный для зажигания ток. «Лечение» агрегата производится с помощью десульфатации – разрыхления налета на решетках и возвращения атомов свинца на пластины. Этот процесс может производиться с помощью нескольких методик: химической, механической, электрохимической.
Содержание статьи
- Сульфатация — что это такое?
- Основные признаки
- Как устранить сульфатацию пластин
- Химические присадки
- Электрохимический способ
- Восстановление простым зарядником, своими руками
- Инструкция зарядки АКБ обычным зарядным устройством
- Как самому сделать десульфататор
- Полезное видео
- Заключение
Сульфатация — что это такое?
Принцип работы АКБ основывается на энергии химического взаимодействия свинца и кислоты.
Свинцовая решетка выступает в качестве электродов. В качестве электролита заливается концентрированная серная кислота, которая в первый же момент образовывает соли с кальцием или свинцом и обволакивает тонкой пленкой этого вещества рабочую поверхность решетки.
По сути — сульфатация пластин аккумулятора — это процесс отложения солей сульфата свинца на пластинах электродов
При нормальной работе батареи это естественный процесс, когда электролит переносит заряд на пластину в результате химической реакции образования солей металла. На одном из электродов образовываются небольшие повреждения на месте «вырванных» из поверхности атомов, а на другом – скапливаются соли элемента.
Процесс десульфатации позволяет разбить соляные соединения и вернуть к первоначальному виду состав электролита, а потерянные атомы металла – обратно на электрод.
Десульфатация — это удаление солей серной кислоты с пластин аккумулятора
Следует понимать, что полностью вернуть все образовавшиеся соединения до первоначального вида не получится.
При надлежащем уходе и своевременной зарядке такие АКБ прослужат ещё несколько лет, но при этом электроды становятся рыхлыми и усеянными кристаллами солей, которые уже не разбиваются при десульфатации.
Краткое видеоописание процесса сульфатации:
Снижение заряда происходит вследствие большого скопления кристаллизованных солей кальция или свинца на электродах, что мешает проникновению к поверхности пластины электролита. Меньшая концентрация в электролите заряженных ионов приводит к снижению емкости батареи до критического уровня, что не позволяет автомобилю получать требуемый для зажигания заряд.
Бороться с таким состоянием АКБ следует несколькими способами: химическим, механическим, электрохимическим. Все они обладают разной степенью эффективности, выбираются в зависимости от типа батареи, состояния износа, иных параметров.
Основные признаки
Самым явным признаком того, что батарея не выдает нужный ток из-за сульфатации, является образование на пластинах серого сплошного налета. Рассмотреть его не всегда возможно из-за особенностей АКБ. Для обслуживаемых батарей, которые оснащены съемной крышкой, есть возможность открыть прибор и заглянуть в него.
В ином выполнении аккумулятора, если он полностью запаян, такая операция требует распила батареи, что небезопасно для человека.
Признаки сульфатации аккумулятора:
Полностью заряженная батарея не способна запустить мотор транспортного средства- Емкость батареи снизилась
- Показатели плотности электролита свидетельствуют о снижении номинального значения
- Быстро закипают банки прибора в процессе зарядки
- Аккумулятор неестественно быстро заряжается или разряжается
Для увеличения срока службы АКБ и возврата рабочего состояния необходимо правильно производить десульфатацию прибора.
Как устранить сульфатацию пластин
Под десульфатацией понимают воздействие на электроды и пластины различными способами, которые способствуют устранению образовавшегося налета солей кальция или свинца. Различаются такие виды очистки: механическую, химическую или с использованием неорганических присадок, электрохимическую с применением зарядного устройства.
Самым простым и быстрым способом десульфатации считается механическая очистка пластин от образовавшихся кристаллов соли. Батареи старого образца или обслуживаемые позволяют снимать крышку и получать доступ к пластинам и электродам.
Эти комплектующие извлекаются с батареи вручную и таким же образом очищаются – налет просто соскабливается с поверхности и щелей до полного устранения по мере возможности. Современные агрегаты чаще выпускаются необслуживаемого образца. Это не дает возможности попасть к банкам с электродами, чтобы их достать и почистить.
Для проведения очистки пластин севшей АКБ этим методом необходимо выполнить ряд операций:
- Снять или срезать у обслуживаемых аккумуляторов верхнюю часть корпуса
- Каждую из пластин зачистить вручную, осторожно, чтобы не повредить структуру электродов;
- Установить очищенные пластины на их место в емкостях с соблюдением нужного зазора между каждой;
- Сделать герметичным корпус, запаять снятую крышку;
- Заполнить банки электролитом нужной плотности;
- Провести проверку работоспособности АКБ, «подогнать» плотность жидкости к одному уровню во всех банках, не допуская разнос более, чем 0,01 кг/куб.

см и концентрацию электролита не ниже 1,25, но не выше 1,31 кг/куб. см.
Для EFB батарей этот способ не применим, поскольку каждая группа электродов отдельно запаяна в сепаратор, предназначенный для предотвращения осыпания пластин.
В этой конструкции различается плотность электролита в банке и самом пакете (сепараторе), что испортит устройство после нарушения целостности. Этот фактор не дает провести механическую десульфатацию.
Химические присадки
Суть процесса заключается во введении в полость банок с электролитом специальных присадок с химическим составом, воздействующим на сульфаты кальция или свинца. В ходе зарядки растворы с присадками замедляют образование на электродах солевого налета, что возвращает до практически номинального заряда АКБ.
Чаще всего выбирают «Трилон-Б», однако не на всех батареях этот раствор одинаково эффективно срабатывает. Зависит реакция от особенностей конструкции аккумулятора, модели и технических параметров.
Важно! Во многих АКБ производители для увеличения производительности батареи и срока ее службы покрывают пластины пастой, содержащей оксиды свинца. При использовании присадок такой слой быстро растворяется и химическая «реанимация» прибора приводит к его гибели.
Состав «Трилона-Б» включает 5% аммиака, 2% кислоты органической производной от соли натрия, дистиллят. Эти компоненты к свинцу инертны, зато хорошо реагируют с налетом на электродах. В промышленности такой раствор применяется для превращения нерастворимых солей в растворимые.
Порядок проведения химической десульфатации:
- В соответствии с приведенными выше пропорциями готовится раствор «Трилон-Б»
- Аккумулятор заряжается полностью
- 2-3 раза производится промывка дистиллятом банок АКБ
- Не менее часа раствор должен провести в полости банок, чтобы закончились химические реакции и прекратились выделяться газы
- Неактивный раствор по завершению реакций сливается (откачивается без переворачивания устройства)
- 1-2 раза промывают с помощью дистиллированной воды внутреннюю часть банок
- Новый электролит, плотностью 1,25-1,27 кг/куб.
см, заливается в каждую банку, проверяется его плотность и подгоняется к одному значению с разносом не более 0,01 кг/куб. см для каждой емкости - АКБ заряжается полностью, корректируется концентрация жидкости
Электрохимический способ
Наиболее продуктивным способом десульфатации считается электрохимический, который осуществляется специальным зарядным устройством.
Суть электрической десульфатации заключается в пропускании через электролит тока с более высокими показателями, чем номинальные значения АКБ. Это приводит к естественному растворению в окружающей пластины жидкости скоплений свинцовых или кальциевых солей и растворение в ней, повышая плотность электролита. Это приводит показатели аккумулятора в норму.
Восстановление простым зарядником, своими руками
Производить десульфатацию АКБ можно самостоятельно с использованием специального или стандартного зарядного устройства.
Обычное зарядное устройство бывает автоматическим с возможностью регулирования подаваемых на клеммы токов и напряжения и режимом «Десульфатация» или упрощенным с необходимостью контроля процесса.
Этапы зарядки автоматическим зарядным устройством с режимом десульфатации включает следующие этапы:
- К соответствующим полюсам АКБ подключаются отрицательная и положительная клеммы автоматического устройства;
- Настраивается нужное напряжение и сила подаваемого тока, включается режим «Десульфатация»;
- К сети подсоединяется оборудование;
- Батарея начинает заряжаться, на отрицательной клемме происходит процесс возобновления пластин;
- По окончании процесса зарядки до полного восстановления ее емкости и плотности электролита производится отключение от питания, снимаются клеммы батареи автоматического устройства.
Время процесса зависит от многих факторов:
- Степени разряженности АКБ;
- Емкости оборудования;
- Уровня сульфатации электродов.
Для расчета среднего времени зарядки делят емкость АКБ на средний показатель тока зарядки.
Чаще всего требуется от 15 часов до 3 суток для полного восстановления оборудования.
Инструкция зарядки АКБ обычным зарядным устройством
Для этого типа зарядки аккумуляторной батареи электрохимическим способом необходимо осуществлять регулярный контроль процесса и постоянно в него вмешиваться. Для достоверности и точности зарядки инструкция разработана для батареи с плотностью электролита 1,07 г/куб. см и напряжением 8 В на клеммах оборудования. Без получения напряжения у данного прибора начинается спустя 15 минут кипение при типичной зарядке.
Для десульфатации необходимо сделать следующее:
- Обеспечить для зарядки устройства помещение с хорошей циркуляцией воздуха;
- Проверить уровень в банках АКБ электролита и восполнить его при необходимости дистиллированной водой;
Важно! Разбавлять концентратом или электролитом любой плотности перед зарядкой запрещено!
- Подключить батарею к зарядному прибору;
- Выставить ток с силой 0,8-1 А и напряжением 13,9-14,3 В примерно на 8-9 часов.
Эти манипуляции позволят поднять напряжение на клеммах АКБ до отметки 10 В, оставив уровень плотности электролита без изменений; - Отключить аккумулятор от зарядного устройства и продержать в таком состоянии примерно сутки;
- Повторное подключение батареи к заряднику производится с новыми параметрами тока: силой 2-2,5 А и напряжением 13,9-14,3 В на 8-9 часов;
- После повторной зарядки параметры аккумулятора изменятся: плотность электролита возрастет до отметки 1,12 г/куб. см, а напряжение на клеммах поднимется до 12,8 В;
- Это свидетельствует о начале десульфатации. Для следующего шага необходимо разрядить батарею до отметки 9 В с помощью подключения к клеммам активного сопротивления – лампы или фары. Среднее время для разряда – 8-9 часов. Плотность электролитической жидкости будет держаться на уровне 1,12 г/куб. см;
Необходимо контролировать процесс разрядки АКБ, поскольку конечное напряжение должно остаться не ниже 9 В.
Последующая пара зарядки и разрядки батареи по вышеуказанному сценарию позволит повысить уровень электролита до показателя 1,16 г/куб.
см. Необходимо повторять цикл до тех пор, пока плотности не достигнет значения 1,26 г/куб. см или не приблизится к номинальному 1,27 г/куб. см.
Важно! Длительность работ по десульфатации АКБ с помощью обычного зарядного устройства в зависимости от состояния батареи и сложности процесса может занять до 2 недель.
Как показывает практика, подобные манипуляции обновляют аккумулятор на 80-90%.
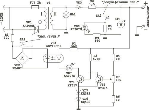
Как самому сделать десульфататор
Десульфататор – это устройство, способное провести автономную очистку АКБ без необходимости демонтажа с транспортного средства.
Для процесса потребуется снятие хоть одной клеммы, связывающей батарею с автомобилем. Это делается с целью обезопасить электронику машины от вероятных нагрузок. Помимо очистки электродов от соляного налета с помощью десульфататора можно делать регулярную профилактику рабочей батареи, что способно существенно продлить ее сроки эксплуатации.
Принцип работы оборудования базируется на получении от АКБ питания и генерации в этой цепи высокочастотных кратковременных импульсов. При возникновении резонанса у атомов свинца и молекул свинцовых солей инициируется обратная сульфатация пластин. Этот процесс восстанавливает сопротивление и емкость батареи к первоначальным показателям.
Главными недостатками «чудо-оборудования» является большой срок десульфатации – достигает в редких случаях месяца и не менее суток, а также невозможность восстановить им примерно 10% — 15% батарей.
Простая схема десульфататора невысокой мощности в простонародье называется — моргалка. Чаще всего такое устройство может эффективно помочь в восстановлении батареи.
Для изготовления понадобится:
- Реле поворотов, лучше подходят импортные экземпляры с напряжением 12В, мощностью на 21 Вт. Чтобы увеличить рабочее время стоит заменить в устройстве конденсатор на аналог большей емкости. Подходит на 100 мкФ для работы реле по 3-4 с
- Реле 5-контактное с нормально замкнутыми контактами (3 и 4 контакт замкнуты, 1 и 2 — управляющие).
Вместо импортного подходит отечественно реле с советского ВАЗа - Резисторы нагрузочные или лампочки
- Паяльник и соединительные провода
Составляется основная схема, на которой главные моменты:
- Отрицательная клемма АКБ подсоединяется к выходу такого же заряда устройства;
- К выходу «-» на аккумуляторе подсоединяются поворотное и 5-канальное реле соответствующими выходами по заряду;
- К зарядному оборудованию на «+» подводится выход 5-канального реле аналогичного заряда;
- Соединяется между собой реле поворотов и 5-канальное, а также выход обоих реле с «+» клеммой АКБ;
- Реле поворотов нагружается лампочкой или активным резистором;
- Желательно контролировать сборку и проверку работоспособности устройства подсоединением амперметра и вольтметра к цепи между устройством и АКБ.
Для основания крепления всех элементов используется текстолитовая пластина. Есть вероятность поломки поворотного реле из-за состояния замкнутости выходов 3 и 4.
Это не позволит батарее разрядиться.
Полезное видео
Просмотрите видео о десульфатации зарядным устройством:
ЗаключениеПроцесс сульфатации – это естественный признак износа АКБ и происходит из разных причин. Для устранения слоя свинцовых солей необходимо провести обратный процесс, чтобы повысить уровень плотности электролита и напряжения на клеммах батареи. Такая операция называется десульфатацией и может производиться самостоятельно с использованием обычного зарядного устройства.
При крайней необходимости пластины электродов аккумулятора очищаются химическим или механическим способом, с меньшей степенью восстановления. В домашних условиях можно самостоятельно собрать десульфататор. Схема довольно простая и быстро собирается. Более простой вариант сборки устройства – приобретение китайского комплекта с инструкцией и всеми необходимыми деталями.
🛠️🔋 Десульфатация автомобильного аккумулятора
Десульфатацию АКБ зачастую считают чистой магией, в которую ты либо веришь, либо нет. Причина такого отношения проста. Почти везде, где есть информация об этом методе реанимации автомобильного аккумулятора, не упоминаются шансы на успех. Многие пробуют и, не получив положительного результата, идут в Интернет, беременные негативом. Там рожают мифы, из-за которых закономерно возникает недоверие к данной процедуре. А ведь десульфатация — это простая химия, которая при определённых условиях реально помогает экономить деньги.
Сульфатация пластин АКБ
АКБ с конкретной сульфатацией пластин
Да простят автора Авто без СТО кандидаты химических наук, но формул со сложной терминологией не будет. Явление сульфатации свинцово-кислотного аккумулятора легко можно объяснить человеческим языком. А нужно это для того, чтобы понять, как работает обратный процесс. То есть, десульфатация, ради которой вы сюда пришли.
Что представляет собой АКБ? Это пластиковая ёмкость, поделённая на отсеки (банки).
В каждом таком отделении помещены свинцовые пластины. Также, независимо от технологии, имеется электролит из воды и кислоты. Чтобы аккумулятор работал — заряжался и отдавал накопленную энергию, электролит должен контактировать со свинцом. Ключевым моментом здесь является площадь контакта.
От неё зависят следующие показатели АКБ:
- Номинальная ёмкость (А*ч) — чем большая площадь пластин взаимодействует с электролитом, тем больше энергии может накапливать батарея.
- Максимальный пусковой ток (А) — он тем выше, чем больше свинца контактирует с кислотой.
- Просадка напряжения при нагрузке (В) — с увеличением площади контакта АКБ увереннее держит нагрузки.
Сульфатация — это образование сульфата свинца на пластинах в процессе разрядки аккумулятора. В результате на них появляется налёт светло-серого цвета. Если разряженную батарею сразу же заряжают, этот сульфат пропадает.
Далее всё повторяется по циклу на протяжении всего срока эксплуатации АКБ, и это норма.
Проблемы начинаются тогда, когда аккумулятор длительное время простаивает в разряженном состоянии. Образовавшийся на пластинах сульфат твердеет настолько, что при последующей зарядке уже не может раствориться. Соответственно, если косяк повторяется, к старому налёту добавляется новый. По итогу получаем АКБ, пластины которого закрыты от электролита.
Сульфат свинца под микроскопомПлощадь контакта свинца с кислотой уменьшается. В результате пропадает ёмкость, снижается максимальный пусковой ток, а просадки напряжения при нагрузках стремятся к нулю вольт.
Принципы десульфатации аккумуляторов
Десульфатация АКБ — это процесс, который принципиально противоположный рассмотренной выше сульфатации. Когда аккумулятор эксплуатируется правильно — своевременно подзаряжается — то это происходит само собой, без каких-либо ухищрений и танцев с бубном. Однако в реальной жизни, к сожалению, многие автовладельцы обделяют АКБ своим вниманием, в результате чего она большую часть своей жизни катается под капотом в недозаряженном состоянии.
Задача, которая решается посредством десульфатации, крайне простая. Она заключается в том, что надо как-то принудительно убрать вредный сульфат, из-за которого уменьшается площадь контакта свинца с электролитом. Теоретически данную задачу возможно решить несколькими способами. На практике же срабатывает далеко не всё. Но для более глубокого понимания темы зацепим все основные методы десульфатации.
Одним из самых очевидных способов удаления сульфата со свинцовых пластин автомобильного аккумулятора является механическая чистка. Его принцип аналогичен зачистке металла от следов коррозии. В Сети можно найти полно инструкций, которые на серьёзных щах описывают этот процесс подробно и наглядно. Более того, авторы подобных материалов берутся гарантировать, что этот способ очень действенный, и обязательно вернёт к жизни умерший от сульфатов аккумулятор. На самом же деле механическая десульфатация — это глупость. Хотя бы потому, что для получения доступа к пластинам для их очистки вам придётся варварски распилить корпус принципиально неразборной батареи.
Очередным методом десульфатации, которым не стесняются делиться блогеры ради просмотров и лайков — чисто химический. Заключается он в том, что надо засыпать в бедный аккумулятор какую-нибудь ядрёную химию, которая за счёт своей агрессивности способна растворить сульфат. Чего только не советуют сыпать — от банальной соды до препаратов вроде Трилон-Б. Абсолютно ни один адекватный автолюбитель, понятное дело, не рискнёт химичить так жёстко. И Авто без СТО тоже настоятельно не советует вам так чудить.
Не лейте в АКБ всякую дичь — это утопияИз адекватных технологий десульфатации можно выделить только один способ, для реализации которого не нужно ничего пилить, сверлить и сыпать внутрь банок. Заключается он в том, что сульфаты разрушаются в процессе естественной зарядки АКБ, но выполненной особым образом. Как именно это делается, рассказано дальше.
Шансы успешной десульфатации
Зачастую десульфатация не помогает
Но для начала стоит немного рассмотреть вопрос, которому почему-то обычно не уделяют внимания вообще.
А между тем, задаться этим вопросом перед десульфатацией своего аккумулятора всегда полезно. Возможно, правильный ответ на него поможет вам сэкономить немало времени, нервов, здоровья и денег. Суть вопроса заключается в том, поможет ли десульфатация вашей АКБ?
Оценить шансы на успех этой процедуры довольно несложно. Десульфатацию стоит делать, если:
- АКБ не «старше» 5 лет (с момента выпуска, а не покупки).
- Электролит прозрачный и не имеет коричневого оттенка.
- Ваш аккумулятор обслуживаемого типа, и вы не реже, чем два раза в год контролировали уровень электролита.
- Батарея не стояла без дела в разряженном состоянии более 3 месяцев.
- В аккумуляторе точно нет закороченных банок.
Во всех остальных случаях не верьте ни в какие чудо-методики и «специальные» ЗУ, о которых тоже сказано ниже. Вашему аккумулятору уже ничего не поможет. Вы только зря потратите время и деньги.
О ЗУ с функцией десульфатации АКБ
В наше время бурного развития электроники зарядным устройством с функцией десульфатации уже никого не удивишь.
Хотя и сейчас несложно найти автолюбителей, которые со скепсисом высказываются о таких приборах. На самом же деле такие ЗУ есть, и они не просто стоят дороже обычных, а реально могут справиться с сульфатами на пластинах АКБ. Но далеко не всегда. Как и везде, в этом вопросе чудес тоже не бывает, и шансы успешного восстановления аккумулятора зависят не только от зарядного устройства.
Рассмотрим вкратце, чем реально отличаются ЗУ с подобной функцией от обычных моделей.
Важное уточнение! Далее рассмотрены отличия, большинство из которых присутствуют только в тех моделях, у которых функция десульфатации есть не только в виде надписи на корпусе, но и в начинке. К сожалению, рынок буквально переполнен зарядниками, на которых красуется надпись «десульфатация», однако, после вскрытия оказывается, что внутри это обычная пустышка.
Первое, чем отличаются зарядные устройства с функцией десульфатации, это грамотно продуманная схема стабилизации и ограничения зарядных характеристик — напряжения и тока.
Это крайне важное условие успешного восстановления АКБ, так как основа рассматриваемой технологии восстановления аккумулятора — это особые настройки и точная дозировка указанных параметров.
Второе отличие — зарядное устройство не только заряжает, но также «умеет» разряжать АКБ. Причём, прямо в процессе десульфатации. Реализовать такую функцию можно многими способами, начиная с простейших реле, и заканчивая программой, зашитой в микропроцессор.
Третье, чем отличаются ЗУ с функцией десульфатации — заряд осуществляется так называемым пульсирующим током. Если объяснять на пальцах, то это режим, когда ток вгоняется в АКБ не постоянно, а с перерывами, мелкими дозами. Это позволяет избежать быстрого перезаряда аккумулятора и добиться более качественного «сбивания» сульфатов.
Четвёртое отличие, которым могут похвастаться далеко не все модели, это наличие функции оценки реальной ёмкости АКБ. На сайте Авто без СТО об этом неоднократно упоминается в других материалах про автомобильные аккумуляторы.
Суть в том, что ёмкость бывшей в эксплуатации АКБ всегда меньшая, чем указанно на корпусе. Соответственно, ток заряда тоже нужен меньший. В противном случае батарея зарядится очень быстро, но как бы поверхностно. А значит о качественной десульфатации не может быть и речи.
Именно из-за этих отличий зарядные устройства с функцией десульфатации стоят заметно дороже обычных. Зачастую даже дороже, чем новая АКБ. Стоит ли покупать такое? Если у вас в хозяйстве только один или два аккумулятора, то вам очень долго придётся ждать, пока подобное ЗУ окупится. К тому же, при большом желании и знании теории, изложенной ниже, вы сможете восстановить аккумулятор самым простым зарядным. Естественно, если ваша АКБ проходит тест из пяти пунктов выше. Если же аккумуляторов, которые вам надо обслуживать, много, либо вы делаете это для людей за деньги, то покупка «умной» мощной зарядки для вас просто обязательна.
Десульфатация АКБ простым ЗУ
Если вы, всё же, решились приобрести зарядное устройство с функцией десульфатации, то вам не нужно разбираться в сути этой процедуры.
Прибор, соответствующий заявленному описанию, сделает всё сам. Однако попытаться восстановить АКБ можно и с помощью обычной зарядки. Это очень даже возможно, хоть и требует некоторых знаний и немало времени. Если хотите попробовать, вот вам проверенная на практике инструкция.
Для начала следует уточнить, какое зарядное устройство подойдёт для десульфатации, так как далеко не со всяким получится это сделать. Всё, что вам нужно, это возможность контролировать и регулировать параметры заряда. А именно — напряжение и ток. Для контроля хватит обычного мультиметра (лучше два, чтобы мониторить и напряжение, и ток одновременно). А вот для регулировки должна быть предусмотрена настройка напряжения.
Алгоритм десульфатации такой:
- Определите реальную ёмкость АКБ. Сделать это можно при помощи обычной автомобильной лампы из фары — зарядите аккумулятор полностью в обычном режиме, а затем разряжайте лампой до тех пор, пока напряжение на клеммах не упадёт до 10.
5 В. Средний ток, потребляемый лампой, вычисляется путём деления мощности на напряжение. Далее, зная ток и время — вычисляете ёмкость (пример для наглядности есть ниже). - Ограничьте ток заряда. Оптимальный ток что для обычного режима заряда АКБ, что для десульфатации — 10% от ёмкости. Не выше.
- Ограничьте напряжение. Оно на протяжении всей процедуры не должно превышать 14.4 В. На первом этапе, когда АКБ полностью разряжена, напряжение при указанном выше токе будет в районе 12.7-13.0 В. Далее, по мере заряда, оно будет подниматься.
- Заряжайте АКБ. Но не до упора, как в обычном режиме, а в течение 30-60 минут.
- Немного разрядите АКБ. Можно использовать всё ту же лампочку. Отключите АКБ от зарядного устройства, и нагрузите её лампой на 5-10 минут.
- Повторяйте пункты 4 и 5 до полного заряда. То есть, заряжайте аккумулятор, периодически его разряжая.
Продолжать надо до тех пор, пока АКБ полностью не зарядится в таком режиме. О полном заряде можно судить по току, который снизился до 0,1 А при напряжении 14.4 В. - При необходимости повторите процедуру. Как правило, если аккумулятор не сильно сульфатированный, для его восстановления хватает и одного такого цикла. Если же батарея сильно убита, то процедуру целесообразно повторить 2-3 раза. Но не более.
В процессе десульфатации в ручном режиме не допускайте:
- перегрева АКБ;
- «кипения»;
- тока выше 10% ёмкости;
- напряжения выше 14.4 В.
По завершении десульфатации ради интереса можете заново измерить ёмкость АКБ. Если она увеличилась, значит вы парились не зря. После очередного разряда можете зарядить аккумулятор в обычном режиме, либо пройти цикл тренировки по представленному выше алгоритму ещё раз.
Пример замера ёмкости.
Допустим, у вас имеется АКБ с заявленной на корпусе ёмкостью 70 А*ч, и лампочка из фары на 50 Вт. Среднее напряжение разряда можно взять 11 В, так как оно постепенно будет снижаться с 12.7 В до 10.5 В. При таком раскладе средний ток разряда получится 50:11=4.5 А. Допустим, что ваш аккумулятор разряжался такой лампочкой до 10.5 В 12 часов. Умножаем ток на время, то есть, 4.5*12, и получаем реальную примерную ёмкость — 54 А*ч. Соответственно, такой аккумулятор следует и заряжать, и тренировать током, не превышающим 5,4 А (10% от ёмкости).
Итоги
Десульфатация автомобильного аккумулятора — это не магия, и не миф. Это вполне реальный способ восстановления, который можно реализовать двумя способами. Первый — купить специальное ЗУ с соответствующим режимом и довериться электронике. Второй — провести процедуру в ручном режиме по описанному выше алгоритму. Конечно же, не забудьте оценить ваши шансы на успех, чтобы зря не тратить время.
На сайте Авто без СТО вышел мастер-класс с фотоотчётом о подзарядке кальциевого аккумулятора пред зимой.
Подзарядка делается для того, чтобы потом не возиться с десульфатацией.
ВИДЕО: десульфатация АКБ
BU-804b: Сульфатация и способы ее предотвращения
Сульфатация возникает, когда свинцово-кислотная батарея не полностью заряжена. Это характерно для стартерных аккумуляторов в автомобилях, которые ездят по городу с требующими большой нагрузки аксессуарами. Двигатель, работающий на холостом ходу или на низкой скорости, не может достаточно зарядить аккумулятор.
Электрические инвалидные коляски имеют аналогичную проблему, заключающуюся в том, что пользователи могут недостаточно долго заряжать аккумулятор. 8-часовой зарядки ночью, когда кресло не используется, недостаточно. Свинцовую кислоту необходимо периодически заряжать в течение 14–16 часов для достижения полного насыщения.
Это может быть причиной того, что срок службы аккумуляторов для инвалидных колясок составляет всего 2 года, тогда как у автомобилей для гольфа с идентичными аккумуляторами срок службы вдвое больше. Длительное свободное время позволяет аккумулятору гольф-кара полностью заряжаться за ночь (см. BU-403: Зарядка свинцово-кислотного аккумулятора)
Солнечные батареи и ветряные турбины не всегда обеспечивают достаточный заряд для свинцово-кислотных батарей, что может привести к сульфатации. Это происходит в отдаленных частях мира, где сельские жители потребляют большое количество электроэнергии, а возобновляемых ресурсов недостаточно для зарядки батарей. Как результат — короткое время автономной работы. Только периодическая полная зарядка может решить проблему. Но без электрической сети в их распоряжении это практически невозможно.
Альтернативным решением является использование литий-ионного аккумулятора, который предпочитает частичный заряд полному заряду. Однако литий-ионный аккумулятор более чем в два раза дороже свинцово-кислотного.
Несмотря на то, что счетчик циклов дороже, считается, что он дешевле, чем у свинцово-кислотного, из-за увеличенного срока службы.
Что такое сульфатация? Во время использования образуются маленькие кристаллы сульфата, но это нормально и не опасно. Однако при длительном отсутствии заряда аморфный сульфат свинца превращается в стабильный кристаллический и откладывается на отрицательных пластинах. Это приводит к образованию крупных кристаллов, которые уменьшают количество активного материала батареи, отвечающего за производительность.
Существует два типа сульфатации: обратимая (или мягкая сульфатация) и постоянная (или жесткая сульфатация). Если аккумулятор обслуживается раньше, обратимую сульфатацию часто можно исправить, применяя перезаряд к уже полностью заряженному аккумулятору в виде регулируемого тока около 200 мА. Напряжение на клеммах аккумулятора может повышаться до 2,50–2,66 В на элемент (15–16 В на 12-вольтовом моноблоке) в течение примерно 24 часов. Повышение температуры батареи до 50–60 °C (122–140 °F) во время восстановительного обслуживания еще больше способствует растворению кристаллов.
Постоянная сульфатация возникает, когда аккумулятор находится в низком состоянии заряда в течение недель или месяцев. На данном этапе никакая форма восстановления не представляется возможной; однако выход извлечения полностью не изучен. Ко всеобщему изумлению, новые свинцово-кислотные батареи часто можно полностью восстановить после многонедельного пребывания в условиях низкого напряжения. Другие факторы могут играть роль.
Тонкий признак того, можно ли восстановить свинцовую кислоту, виден на кривой разряда напряжения. Если полностью заряженная батарея сохраняет стабильный профиль напряжения при разряде, шансы на повторную активацию выше, чем если бы напряжение быстро падало под нагрузкой.
Несколько компаний предлагают устройства против сульфатации, которые подают импульсы на клеммы аккумулятора для предотвращения и устранения сульфатации. Такие технологии снизят уровень сульфатации исправной батареи, но они не могут эффективно изменить состояние, если оно возникло.
Это подход «один размер подходит всем», и этот метод ненаучен.
Применение случайных импульсов или слепой стимуляции перезарядки может повредить батарею, способствуя коррозии сетки. Не существует простых методов измерения сульфатации, а также нет доступных коммерческих зарядных устройств, которые применяют рассчитанный избыточный заряд для растворения кристаллов. Как и в случае с медициной, наиболее эффективным средством является применение исправительной службы в течение необходимого времени, а не дольше.
Несмотря на то, что устройства для защиты от сульфатации могут изменить состояние, некоторые производители аккумуляторов не рекомендуют такую обработку, поскольку она приводит к образованию мягких коротких замыканий, которые могут увеличить саморазряд. Кроме того, импульсы содержат пульсации напряжения, вызывающие некоторый нагрев батареи. Производители аккумуляторов указывают допустимую пульсацию при зарядке свинцово-кислотных аккумуляторов.
Аккумуляторы в портативном мире
Материал Университета аккумуляторов основан на обязательном новом 4-м издании » Аккумуляторы в портативном мире — Справочник по перезаряжаемым батареям для не инженеров », который можно заказать на Amazon.
com.
Поиск
- сравнить продукты
Свинцово-кислотные батареи
Хотя свинцово-кислотные батареи имеют много недостатков по сравнению с другими типами батарей, эти типы батарей являются одними из самых распространенных на планете. Одной из основных причин распространенности свинцово-кислотных аккумуляторов является их способность многократно перезаряжаться. Внутренняя реакция, создающая электричество, является обратимой, что позволяет снова и снова возвращать разряженную батарею в рабочее состояние.
Однако со временем свинцово-кислотные аккумуляторы теряют способность удерживать заряд. Эта постепенная потеря зарядной способности происходит из-за процесса, называемого сульфатированием. При разрядке пластины диоксида свинца в аккумуляторе вступают в реакцию с сернокислотным электролитом, в результате чего на пластинах накапливается сульфат свинца.
По мере того, как сульфат свинца накапливается в аккумуляторе, он теряет способность обеспечивать электроэнергию. Когда аккумулятор заряжается, напряжение зарядного механизма заставляет сульфат свинца возвращаться в исходное состояние. Однако при повторных зарядах некоторые из этих отложений сульфата свинца кристаллизуются и затвердевают, что затрудняет их удаление. Эти кристаллизованные отложения мешают работе аккумулятора, затрудняя его зарядку. В конце концов, сульфатные отложения подавляют способность аккумулятора удерживать заряд.
Десульфатация аккумуляторов
Восстановление старых аккумуляторов Однако новая технология под названием десульфатация аккумуляторов обещает помочь продлить срок службы свинцово-кислотных аккумуляторов. В этой технологии используется специальное оборудование для отправки через аккумулятор периодических частотных импульсов и/или импульсов высоковольтного электричества, что помогает разрушить эти затвердевшие кристаллы сульфата в течение многих дней.
Разбивая кристаллы сульфата, десульфатация батареи позволяет пластинам из диоксида свинца восстановить свою полную функциональность, увеличивая потенциальный ток, который может генерироваться в батарее. При правильном использовании эта технология десульфатации может восстановить работоспособность изношенных аккумуляторов и продлить срок службы новых аккумуляторов.
Несмотря на то, что лучший способ обеспечить долгий срок службы батареи — это правильный график зарядки и технического обслуживания, десульфатация батареи может еще больше продлить срок ее службы. Эта технология десульфатации пригодится и тем, кто приобрел бывшие в употреблении аккумуляторы. Предыдущий владелец использованной батареи, возможно, не обслуживал ее должным образом, поэтому может потребоваться десульфатация батареи, чтобы восстановить ущерб, нанесенный небрежным владельцем, и омолодить «усталую» старую батарею.
Увеличивая срок службы батареи, десульфатация также может помочь уменьшить расход батареи.


см, заливается в каждую банку, проверяется его плотность и подгоняется к одному значению с разносом не более 0,01 кг/куб. см для каждой емкости
Эти манипуляции позволят поднять напряжение на клеммах АКБ до отметки 10 В, оставив уровень плотности электролита без изменений;
Вместо импортного подходит отечественно реле с советского ВАЗа
5 В. Средний ток, потребляемый лампой, вычисляется путём деления мощности на напряжение. Далее, зная ток и время — вычисляете ёмкость (пример для наглядности есть ниже).
Продолжать надо до тех пор, пока АКБ полностью не зарядится в таком режиме. О полном заряде можно судить по току, который снизился до 0,1 А при напряжении 14.4 В.
Допустим, у вас имеется АКБ с заявленной на корпусе ёмкостью 70 А*ч, и лампочка из фары на 50 Вт. Среднее напряжение разряда можно взять 11 В, так как оно постепенно будет снижаться с 12.7 В до 10.5 В. При таком раскладе средний ток разряда получится 50:11=4.5 А. Допустим, что ваш аккумулятор разряжался такой лампочкой до 10.5 В 12 часов. Умножаем ток на время, то есть, 4.5*12, и получаем реальную примерную ёмкость — 54 А*ч. Соответственно, такой аккумулятор следует и заряжать, и тренировать током, не превышающим 5,4 А (10% от ёмкости).