Принципиальная электрическая схема парктроника
Дата: 07.04.2020 | Категория: Безопасность, Разное
- Содержание:
- Функциональная схема парктроника
- Принципиальная схема парктроника на счетчике-делителе
- Принципиальная электрическая схема на микроконтроллере
- Принцип действия
- Схема датчика парктроника на инфракрасном излучении
Принцип действия парковочных систем основан на излучении сигналов, которые принимаются после отражения от препятствия и обрабатываются управляющим устройством (например, микроконтроллером). Исходя из параметров принятого сигнала рассчитывается расстояние до препятствия, после чего соответствующая информация выводится на блок индикации. Особенности конкретной принципиальной электрической схемы парктроника могут отличаться в зависимости от типа используемых датчиков, количества дополнительных функций, стоимости парковочной системы и пр.
Основной принцип работы при этом остаётся неизменным.
В качестве излучателей и приёмников обычно используются одни и те же датчики. Наиболее распространенный вариант — ультразвуковые сонары, но применяются также инфракрасные и электромагнитные сенсоры.
Функциональная схема парктроника
Рассмотрим принцип действия парковочного ассистента на примере одного из вариантов функциональной схемы устройства.
Управление работой данной схемы осуществляется микроконтроллером (МК на рис. 1). Микроконтроллер в заданные моменты времени подаёт управляющие сигналы на передатчик (Прд), который включает сенсоры (УЗИ) на передачу. При приближении к препятствию отраженные от него сигналы поступают на схему приемника (Прм), затем усиливаются усилителем (У) и поступают на микроконтроллер.
Микросхема МК анализирует параметры принятых сигналов (в случае ультразвуковых сенсоров — величину временной задержки), после чего управляет дальнейшей работой передатчика и блока сигнализации (БСИ).
Функциональные схемы разных парктроников имеют определенные отличия. Например, более простые могут обходиться вообще без микроконтроллеров. Управление в таком случае осуществляется посредством других электронных микросхем.
Принципиальная схема парктроника на счетчике-делителе
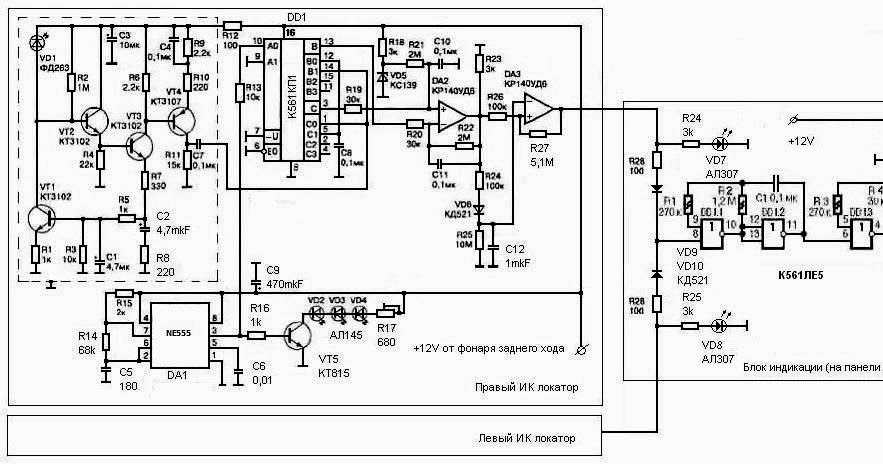
Рассмотрим пример принципиальной электрической схемы парктроника, собранной на десятичном счетчике-делителе. В нашем случае это МС К561ИЕ8.
В качестве датчиков используются два разных устройства — ультразвуковой излучатель (TX, MA40S4S) и приёмник (RX, MA40S4R). Генератор ультразвуковых импульсов собран на МС К561ТЛ. Здесь DD1.5 играет роль выходного буфера, DD1.6 – усилителя выходного сигнала, а DD1.4 – непосредственно генератора. Генерируемая частота составляет примерно 40 кГц, причём этот показатель можно подстроить посредством резистора R14.
Парктроник запитывается от сети 12 В (желательно брать питание от лампы заднего хода либо использовать альтернативные варианты при подключении передних датчиков).
Стабилизатор входного напряжения выполнен на элементе DA1.
В момент сброса десятичного счётчика на выходе Q0 формируется управляющий электрический импульс, запускающий работу излучателя TX на передачу. Остальные выходы К561ИЕ8 задействованы для индикации расстояния от препятствия.
Отраженный сигнал после детектирования на RX усиливается каскадом VT1–VT4 и переключает триггер (DD1.1 и DD1.2). Тем самым работа счетчика временно останавливается. Включается один из светодиодов, сигнализирующий о расстоянии до препятствия. Включение диода HL9 говорит о максимальной дистанции до преграды, а HL1 – о минимальной. Одновременно с диодом HL1 включается звуковая сигнализация на зуммере BF.
Описанная принципиальная схема предусматривает возможность ручного регулирования ряда параметров. Потенциометром R14 настраивается чувствительность устройства. Посредством R15 задаётся диапазон срабатывания между светодиодами. Например, можно установить промежуток 10 см для каждого из диодов, тогда парктроник будет срабатывать при расстоянии в 90 см от препятствия.
Отметим, что приведённая электрическая схема парктроника позволяет подключить его всего с одной парой датчиков. Это очень простой и недорогой вариант организации парковочной системы.
Принципиальная электрическая схема на микроконтроллере
Эта принципиальная электрическая схема парктроника соответствует приведенной на рис. 1 функциональной.
Принципиальная схема собрана на 8-битном микроконтроллере Z86E0208PSC марки ZiLOG (DD1). DA1 – это стабилизатор напряжения 7805, обеспечивающий питание +5 В. На транзисторах VT1–VT3 собран резонансный усилитель. Применяются по четыре ультразвуковых излучателя и приёмника (BQ).
В качестве времязадающей цепи используется схема на кварцевом генераторе ZQ (8 МГц) и конденсаторах C3, C4. Ультразвуковые излучатели подключены на выводы 15—18 порта 2 контроллера. На входы излучателей подаются пакеты импульсов длительностью 1 мс с возбуждающим напряжением размахом 10 В.
Отраженные ультразвуковые волны принимаются приёмниками BQ1, BQ5—7, включенными во входную цепь трехкаскадного усилителя на транзисторах КТ3102.
С выхода усилителя сигнал подаётся на вход P32 контроллера — неинвертирующий вход компаратора. С делителя R1–R3 на инвертирующий вход P33 подаётся эталонное напряжение +2,7 В. Дополнительную защиту от помех обеспечивает ограничительный диод VD1 с конденсатором C1. Для ограничения мгновенных значений принятого импульса уровнями 0 и 5 В используются диоды VD2 и VD3.
Принципиальная электрическая схема данного парковочного радара подразумевает подключение питания к лампе заднего хода автомобиля, левому и правому поворотникам. Это обеспечивает запуск системы в случае включения задней передачи или начале перестроения/поворота.
Микросхема DA1 преобразует 12 В в питающее напряжение МС Z86E02 + 5 В и стабилизирует его. На резисторе R6 и конденсаторах C2, C8 и C13 собран фильтр для подавления помех. На резисторах R1 и R5 реализован делитель напряжения 2,7 В.
Принцип действия
После включения парковочного радара управляющая микросхема запускает работу излучателей. При появлении в зоне действия системы препятствия происходит отражение ультразвука и возврат его к приёмнику.
Микроконтроллер по времени задержки рассчитывает расстояние до преграды и формирует соответствующие предупреждающие сигналы: частые при расстоянии до препятствия менее 1 метра и редкие на дистанциях 1—2 метра.
После излучения пакета длительностью 1 мс контроллер переводит схему в режим ожидания, работа передатчиков подавляется. Если через 60 мс приемниками не была принята отраженная волна, радар опять запускается на передачу.
Схема датчика парктроника на инфракрасном излучении
В завершение приведем простейшую принципиальную электрическую схему датчика парктроника, собранную на инфракрасных излучателях.
Работа этой электрической схемы парктроника основана на взаимодействии операционного усилителя LM324 и таймера NE555. Используются два ИК-диода — передатчик и приёмник. В качестве индикаторов задействованы три светодиода — красный, зеленый, жёлтый.
Принципиальная схема парктроника настроена таким образом, что обеспечивает трёхступенчатую сигнализацию о приближающемся объекте.
На дистанции 30 см включается желтый светодиод, на 20 см — жёлтый и зелёный, на 10 см горят все три индикатора.
При своей простоте эта схема представляет определенный интерес, поскольку монтажную плату со всеми необходимыми деталями можно купить в любом магазине радиодеталей.
При желании можно самостоятельно собрать парктроник своими руками с помощью этой электрической схемы. Правда, потребуется вынести индикаторы за пределы монтажной платы датчика и разместить их где-нибудь в районе приборной панели.
Как установить парктроник
Опубликовано 24.03.2020 | Обновлено в 01.06.2021 | Добавлено в Безопасность |
Парковочный
радар автовладельцы чаще называют парктроником. Это электронное устройство
работает по принципу эхолокатора и помогает водителям парковаться без
инцидентов. Если вы планируете оснастить автомобиль парктроником, узнайте, как выполнить его установку своими
руками без специальных инструментов.
Подробнее
Как проверить датчик парктроника
Опубликовано 05.04.2020 | Обновлено в 01.06.2021 | Добавлено в Безопасность |
Большинство современных автомобилей оснащено заводскими датчиками-парктрониками, которые облегчают процесс парковки неопытным водителям. Данная система позволяет снизить риск столкновения паркующегося автомобиля с окружающими объектами в условиях ограниченного пространства.
Подробнее
Как отключить и подключить передний парктроник
Опубликовано 27.07.2020 | Обновлено в 01.06.2021 | Добавлено в Безопасность |
Подключение парктроника отличается своими особенностями и может представлять достаточно
сложную процедуру. У автовладельцев нередко также возникает вопрос, как
отключить передние парктроники.
Мы рассмотрим основные нюансы, возникающие
при их установке и подключении.
Подробнее
Почему не работает парктроник: причины
Опубликовано 30.07.2020 | Обновлено в 01.06.2021 | Добавлено в Безопасность, Ремонт |
Парковочная система автомобиля обычно состоит из нескольких основных узлов: блока управления, датчиков, проводки. Причинами неисправностей парктроника могут стать неполадки в работе всех перечисленных компонентов.
Подробнее
Каталог радиолюбительских схем. Парктроник
Каталог радиолюбительских схем. ПарктроникПарковочный радар является специализированным устройством, предназначенное для парковки авто, которое устанавливается на авто. В частности, парковочный радар сигнализирует о наличии бордюров, авто, людей и других препятствий. Парктроники предупреждают водителя при парковке о потенциальных препятствиях, находящихся за пределом зоны его видимости или просто на наименьшем расстоянии от автомобиля.
В особенности необходимость радара проявляться в условиях ограниченного пространства или малого заднего обзора. Принципиальная схема такого радара приведена ниже.
Устройство действует по принципу сонара. Передатчик посылает ультразвуковые импульсы, а приемник регистрирует их, будучи отраженными, от препятствий. Генератор ультразвуковых импульсов, построен на элементах DD1.4 -DD1.6 микросхемы 40016 ( функциональный аналог К561ТЛ2 ). На DD1.4 собран непосредственно генератор ( частоту 40 kHz можно выставить резистором R14), DD1.5 — выходной буфер и на DD1.6 усилитель выходного сигнала.
Каждый новый импульс на TX появляется каждый раз, когда десятичный счетчик DD2 находится в состоянии сброса — вывод Q0. Другие выводы (Q1 — Q9) предназначены для отображения расстояния от радара до препятствия. Отраженный от препятствия сигнал улавливается датчиком RX и усиливается каскадом на транзисторах VT1-VT4. Усиленный сигнал временно переключает триггер, собранный на элементах DD1.
1 и DD1.2, в противоположное состояние, тем самым, останавливая работу счетчика DD2. В результате на линейке светодиодов горит соответствующий светодиод, отражающий расстояние до препятствия. Максимальное расстояние соответствует светодиоду HL9, а наименьшее светодиоду HL1 и при этом еще раздается звуковой сигнал.
Регулировкой резистора R14 добиваются максимальной чувствительности выставляя частоту в районе 40 кГц — частота распространенных ультразвуковых датчиков. Регулировкой резистора R15 можно установить диапазон между светодиодами. Рекомендуемое расстояние 90 см — по 10 см для каждого светодиода. При изготовлении радара не перепутайте передатчик TX и приемник RX, они внешне похожи друг на друга.
Примечание от Евгения Мерзликина.
Статья по материалам журнала Радиолюбитель — 03/2011, с.39, вернее схема парктроника из чешского радиолюбительского журнала, который выпускается издательсвом Amaro, а посмотреть ее можно здесь
Источник материала
| Содержание | © Каталог радиолюбительских схемВсе права защищены. Радиолюбительская страница.Перепечатка разрешается только с указанием ссылки на данный сайт. Пишите нам. E-mail: [email protected] или [email protected]. | Я радиолюбитель |
Что такое помощь при парковке и как установить датчики парковки?
Хотите расслабиться за рулем и парковаться без стресса? Датчики парковки теперь являются обычным аксессуаром для многих новых автомобилей и очень желательным дополнением послепродажного обслуживания. Итак, как они работают? Какие есть варианты послепродажного обслуживания? И как вы их устанавливаете? Читайте дальше, чтобы узнать больше…
Как работает система помощи при парковке?
Всем нам знакомо это чувство, когда вы бродите по оживленной улице в поисках неуловимого места для парковки, а затем замечаете одно — тесно, но, может быть, вы сможете втиснуться.
Собирается толпа. Ваши навыки парковки соответствуют задаче?
Если ваш автомобиль оснащен датчиками парковки, это совсем несложно. Ваши датчики парковки — ультразвуковые датчики, установленные в ваших бамперах, или камеры, установленные вокруг автомобиля, — измеряют расстояние между вашим автомобилем и другими объектами, например, автомобилем, к которому вы быстро поворачиваете задним ходом на тесном маленьком парковочном месте. Пока толпа задается вопросом, не увидят ли они аварию, звуковой сигнал в салоне (и, возможно, видеоэкран) предупреждает вас о том, что вы все ближе и ближе. Вы останавливаетесь с большим количеством свободного места, и толпа вздыхает с облегчением.
Valeo выводит систему помощи при парковке на рынок запасных частей
Теперь с Valeo Service рынок запчастей может извлечь выгоду из технологии помощи при парковке.
Ассортимент
Valeo для помощи при парковке включает шесть комплектов, содержащих либо датчики парковки, либо парковочные камеры, либо их комбинацию.
Установка датчиков парковки повышает безопасность ваших клиентов на дороге, помогая им избежать аварий, а также экономит деньги на дорогостоящем ремонте.
Порекомендуйте своим клиентам помощь при парковке и избавьте их от стресса при парковке уже сегодня!
А для тех клиентов, которым часто приходится парковаться на узких или плохо освещенных стоянках, мы предлагаем Valeo ParkVision. Широкоугольная камера ParkVision и ЖК-экран в кабине позволяют водителям точно видеть, где находится задняя часть их автомобиля по отношению к окружающей среде, что упрощает трудную парковку.
Как установить датчики парковки и камеры?
Установка линейки beep&park и ParkVision от Valeo на самом деле очень проста. Это можно сделать за 5 простых шагов:
- Установите датчики в передний и/или задний бампер или камеру на номерной знак
- Выберите подходящие угловые кольца для данного автомобиля
- Установите угловые кольца
- Установка динамика и ЖК-экрана
- Подключение к источнику питания
Для получения дополнительной информации, включая подробные изображения, см.
наше руководство по быстрой установке.
И, пожалуйста, помните, что если вам потребуется какая-либо помощь, Valeo Tech@ssist поможет вам 24/7 с интуитивно понятной функцией поиска, онлайн-модулями обучения и всей технической информацией, которая вам когда-либо понадобится, в одном место. Вы также можете обратиться к специалисту Valeo Tech’Care за индивидуальной помощью, когда вам это нужно.
Технология интеллектуальных датчиков парковки | Вихрь
Наша технология интеллектуальных датчиков парковки помогает уменьшить загрязнение воздуха и сэкономить время водителей. Применяя передовые, но простые в установке технологии, водители могут быть направлены на доступные парковочные места.
Узнать больше
Вызов. Транспортные средства вносят большой вклад в выбросы углерода, и по мере того, как города становятся все более загруженными, поиск места для парковки может быть очень загрязняющим окружающую среду и отнимать много времени.
Правительства устанавливают более жесткие цели по загрязнению воздуха, чтобы сократить выбросы углерода и бороться с изменением климата. Парковка транспортных средств вносит большой несущественный вклад в загрязнение воздуха из-за дополнительных поездок, необходимых для поиска места для парковки.
Нам нужно найти более разумный способ парковки, особенно если принять во внимание факты:
Автомобилистов избегают ездить в магазины из-за проблем с парковкой.
733 фунта стерлингов в год
Британские водители тратят в среднем 44 часа в год на поиски парковки (по 733 фунта стерлингов каждый впустую потраченное время, топливо и выбросы).
британских водителей испытывают стресс, пытаясь найти место для парковки
Как мы помогаем. Датчики Smart Parking IoT.Умная парковка Датчики Интернета вещей являются ключом к сокращению выбросов, связанных с парковкой, и экономии времени водителей.
VTX Park использует технологию интеллектуальных датчиков парковки для определения свободных мест, в том числе малоиспользуемых придорожных парковок, и указывает водителям на правильную парковку для их типа автомобиля.
Наше решение было разработано с применением нашего передового опыта в области высокоуровневого моделирования управления трафиком. Анализируйте транспортный поток и время ожидания, чтобы принимать разумные решения, которые улучшат работу водителей и минимизируют заторы.
Начните свой путь к полностью интегрированному, экономящему время интеллектуальному решению для парковки.
Свяжитесь с нами
Улучшите качество воздуха и соблюдайте нормативные требования
VTX Park работает в той же сети, что и наши мониторы качества воздуха. Объедините их вместе, чтобы создать более интеллектуальную, устойчивую и устойчивую среду.
Контроль загрязнения воздуха
“ Vortex является лидером в реализации комбинации Интернета вещей, машинного обучения и искусственного интеллекта, а также больших данных для обеспечения ценности. Они создают передовые решения, сочетающие в себе высокоточные датчики нового поколения, встроенный искусственный интеллект и средства связи для решения ранее неразрешимых проблем.

Радиолюбительская страница.